This website requires JavaScript.
Explore
Help
Register
Sign In
wanwu
/
deer-flow
Watch
1
Star
0
Fork
0
You've already forked deer-flow
mirror of
https://gitee.com/wanwujie/deer-flow
synced
2026-04-02 22:02:13 +08:00
Code
Issues
Packages
Projects
Releases
Wiki
Activity
Files
52ebd048f07b03ed2bd0c29a2dfd16a32aa0067d
deer-flow
/
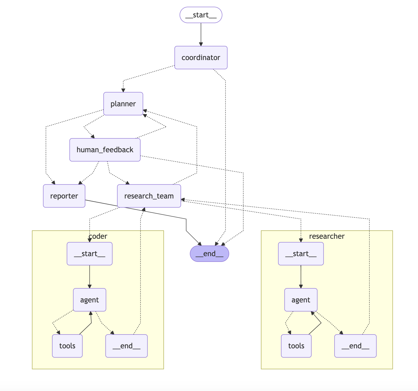
assets
/
architecture.png
742 lines
151 KiB
Plaintext
Raw
Normal View
History
Unescape
Escape
feat: lite deep researcher implementation
2025-04-07 16:25:55 +08:00
<EFBFBD>
PNG
feat: support human in the loop
2025-04-14 18:01:50 +08:00