# 🦌 DeerFlow
[](https://www.python.org/downloads/)
[](https://opensource.org/licenses/MIT)
[English](./README.md) | [简体中文](./README_zh.md) | [日本語](./README_ja.md) | [Deutsch](./README_de.md) | [Español](./README_es.md) | [Русский](./README_ru.md) |[Portuguese](./README_pt.md)
> 源于开源,回馈开源。
**DeerFlow**(**D**eep **E**xploration and **E**fficient **R**esearch **Flow**)是一个社区驱动的深度研究框架,它建立在开源社区的杰出工作基础之上。我们的目标是将语言模型与专业工具(如网络搜索、爬虫和 Python 代码执行)相结合,同时回馈使这一切成为可能的社区。
目前,DeerFlow 已正式入驻[火山引擎的 FaaS 应用中心](https://console.volcengine.com/vefaas/region:vefaas+cn-beijing/market),用户可通过[体验链接](https://console.volcengine.com/vefaas/region:vefaas+cn-beijing/market/deerflow/?channel=github&source=deerflow)进行在线体验,直观感受其强大功能与便捷操作;同时,为满足不同用户的部署需求,DeerFlow 支持基于火山引擎一键部署,点击[部署链接](https://console.volcengine.com/vefaas/region:vefaas+cn-beijing/application/create?templateId=683adf9e372daa0008aaed5c&channel=github&source=deerflow)即可快速完成部署流程,开启高效研究之旅。
DeerFlow 新接入BytePlus自主推出的智能搜索与爬取工具集--[InfoQuest(支持在线免费体验)](https://docs.byteplus.com/en/docs/InfoQuest/What_is_Info_Quest)
请访问[DeerFlow 的官方网站](https://deerflow.tech/)了解更多详情。
## 演示
### 视频
在此演示中,我们展示了如何使用 DeerFlow:
- 无缝集成 MCP 服务
- 进行深度研究过程并生成包含图像的综合报告
- 基于生成的报告创建播客音频
### 回放示例
- [埃菲尔铁塔与最高建筑相比有多高?](https://deerflow.tech/chat?replay=eiffel-tower-vs-tallest-building)
- [GitHub 上最热门的仓库有哪些?](https://deerflow.tech/chat?replay=github-top-trending-repo)
- [撰写关于南京传统美食的文章](https://deerflow.tech/chat?replay=nanjing-traditional-dishes)
- [如何装饰租赁公寓?](https://deerflow.tech/chat?replay=rental-apartment-decoration)
- [访问我们的官方网站探索更多回放示例。](https://deerflow.tech/#case-studies)
---
## 📑 目录
- [🚀 快速开始](#快速开始)
- [🌟 特性](#特性)
- [🏗️ 架构](#架构)
- [🛠️ 开发](#开发)
- [🗣️ 文本转语音集成](#文本转语音集成)
- [📚 示例](#示例)
- [❓ 常见问题](#常见问题)
- [📜 许可证](#许可证)
- [💖 致谢](#致谢)
- [⭐ Star History](#star-history)
## 快速开始
DeerFlow 使用 Python 开发,并配有用 Node.js 编写的 Web UI。为确保顺利的设置过程,我们推荐使用以下工具:
### 推荐工具
- **[`uv`](https://docs.astral.sh/uv/getting-started/installation/):**
简化 Python 环境和依赖管理。`uv`会自动在根目录创建虚拟环境并为您安装所有必需的包—无需手动安装 Python 环境。
- **[`nvm`](https://github.com/nvm-sh/nvm):**
轻松管理多个 Node.js 运行时版本。
- **[`pnpm`](https://pnpm.io/installation):**
安装和管理 Node.js 项目的依赖。
### 环境要求
确保您的系统满足以下最低要求:
- **[Python](https://www.python.org/downloads/):** 版本 `3.12+`
- **[Node.js](https://nodejs.org/en/download/):** 版本 `22+`
### 安装
```bash
# 克隆仓库
git clone https://github.com/bytedance/deer-flow.git
cd deer-flow
# 安装依赖,uv将负责Python解释器和虚拟环境的创建,并安装所需的包
uv sync
# 使用您的API密钥配置.env
# Tavily: https://app.tavily.com/home
# Brave_SEARCH: https://brave.com/search/api/
# 火山引擎TTS: 如果您有TTS凭证,请添加
cp .env.example .env
# 查看下方的"支持的搜索引擎"和"文本转语音集成"部分了解所有可用选项
# 为您的LLM模型和API密钥配置conf.yaml
# 请参阅'docs/configuration_guide.md'获取更多详情
cp conf.yaml.example conf.yaml
# 安装marp用于PPT生成
# https://github.com/marp-team/marp-cli?tab=readme-ov-file#use-package-manager
brew install marp-cli
```
可选,通过[pnpm](https://pnpm.io/installation)安装 Web UI 依赖:
```bash
cd deer-flow/web
pnpm install
```
### 配置
请参阅[配置指南](docs/configuration_guide.md)获取更多详情。
> [! 注意]
> 在启动项目之前,请仔细阅读指南,并更新配置以匹配您的特定设置和要求。
### 控制台 UI
运行项目的最快方法是使用控制台 UI。
```bash
# 在类bash的shell中运行项目
uv run main.py
```
### Web UI
本项目还包括一个 Web UI,提供更加动态和引人入胜的交互体验。
> [! 注意]
> 您需要先安装 Web UI 的依赖。
```bash
# 在开发模式下同时运行后端和前端服务器
# 在macOS/Linux上
./bootstrap.sh -d
# 在Windows上
bootstrap.bat -d
```
> [! 注意]
> 出于安全考虑,后端服务器默认绑定到 127.0.0.1 (localhost)。如果您需要允许外部连接(例如,在Linux服务器上部署时),您可以修改启动脚本中的主机地址为 0.0.0.0。(uv run server.py --host 0.0.0.0)
> 请注意,在将服务暴露给外部网络之前,请务必确保您的环境已经过适当的安全加固。
打开浏览器并访问[`http://localhost:3000`](http://localhost:3000)探索 Web UI。
在[`web`](./web/)目录中探索更多详情。
## 支持的搜索引擎
### 公域搜索引擎
DeerFlow 支持多种搜索引擎,可以在`.env`文件中通过`SEARCH_API`变量进行配置:
- **Tavily**(默认):专为 AI 应用设计的专业搜索 API
- 需要在`.env`文件中设置`TAVILY_API_KEY`
- 注册地址:
- **InfoQuest**(推荐):BytePlus自主研发的专为AI应用优化的智能搜索与爬取工具集
- 需要在`.env`文件中设置`INFOQUEST_API_KEY`
- 支持时间范围过滤和站点过滤
- 提供高质量的搜索结果和内容提取
- 注册地址:
- 访问 了解更多信息
- **DuckDuckGo**:注重隐私的搜索引擎
- 无需 API 密钥
- **Brave Search**:具有高级功能的注重隐私的搜索引擎
- 需要在`.env`文件中设置`BRAVE_SEARCH_API_KEY`
- 注册地址:
- **Arxiv**:用于学术研究的科学论文搜索
- 无需 API 密钥
- 专为科学和学术论文设计
- **Searx/SearxNG**:自托管的元搜索引擎
- 需要在`.env`文件中设置`SEARX_HOST`
- 支持对接Searx或SearxNG
要配置您首选的搜索引擎,请在`.env`文件中设置`SEARCH_API`变量:
```bash
# 选择一个:tavily, infoquest, duckduckgo, brave_search, arxiv
SEARCH_API=tavily
```
### 爬取工具
- **Jina**(默认):免费可访问的网页内容爬取工具
- 无需 API 密钥即可使用基础功能
- 使用 API 密钥可获得更高的访问速率限制
- 访问 了解更多信息
- **InfoQuest**(推荐):BytePlus自主研发的专为AI应用优化的智能搜索与爬取工具集
- 需要在`.env`文件中设置`INFOQUEST_API_KEY`
- 提供可配置的爬取参数
- 支持自定义超时设置
- 提供更强大的内容提取能力
- 访问 了解更多信息
要配置您首选的爬取工具,请在`conf.yaml`文件中设置:
```yaml
CRAWLER_ENGINE:
# 引擎类型:"jina"(默认)或 "infoquest"
engine: infoquest
```
### 私域知识库引擎
DeerFlow 支持基于私有域知识的检索,您可以将文档上传到多种私有知识库中,以便在研究过程中使用,当前支持的私域知识库有:
- **[RAGFlow](https://ragflow.io/docs/dev/)**:开源的基于检索增强生成的知识库引擎
```
# 参照示例进行配置 .env.example
RAG_PROVIDER=ragflow
RAGFLOW_API_URL="http://localhost:9388"
RAGFLOW_API_KEY="ragflow-xxx"
RAGFLOW_RETRIEVAL_SIZE=10
```
- **[MOI]**:AI 原生多模态数据智能平台
```
# 参照示例进行配置 .env.example
RAG_PROVIDER=moi
MOI_API_URL="https://freetier-01.cn-hangzhou.cluster.matrixonecloud.cn"
MOI_API_KEY="xxx-xxx-xxx-xxx"
MOI_RETRIEVAL_SIZE=10
MOI_LIST_LIMIT=10
```
- **[VikingDB 知识库](https://www.volcengine.com/docs/84313/1254457)**:火山引擎提供的公有云知识库引擎
> 注意先从 [火山引擎](https://www.volcengine.com/docs/84313/1254485) 获取账号 AK/SK
```
# 参照示例进行配置 .env.example
RAG_PROVIDER=vikingdb_knowledge_base
VIKINGDB_KNOWLEDGE_BASE_API_URL="api-knowledgebase.mlp.cn-beijing.volces.com"
VIKINGDB_KNOWLEDGE_BASE_API_AK="volcengine-ak-xxx"
VIKINGDB_KNOWLEDGE_BASE_API_SK="volcengine-sk-xxx"
VIKINGDB_KNOWLEDGE_BASE_RETRIEVAL_SIZE=15
```
## 特性
### 核心能力
- 🤖 **LLM 集成**
- 通过[litellm](https://docs.litellm.ai/docs/providers)支持集成大多数模型
- 支持开源模型如 Qwen
- 兼容 OpenAI 的 API 接口
- 多层 LLM 系统适用于不同复杂度的任务
### 工具和 MCP 集成
- 🔍 **搜索和检索**
- 通过 Tavily、InfoQuest、Brave Search 等进行网络搜索
- 使用 Jina、InfoQuest 进行爬取
- 高级内容提取
- 支持检索指定私有知识库
- 📃 **RAG 集成**
- 支持 [RAGFlow](https://github.com/infiniflow/ragflow) 知识库
- 支持 [VikingDB](https://www.volcengine.com/docs/84313/1254457) 火山知识库
- 🔗 **MCP 无缝集成**
- 扩展私有域访问、知识图谱、网页浏览等能力
- 促进多样化研究工具和方法的集成
### 人机协作
- 💬 **智能澄清功能**
- 多轮对话澄清模糊的研究主题
- 提高研究精准度和报告质量
- 减少无效搜索和 token 使用
- 可配置开关,灵活控制启用/禁用
- 详见 [配置指南 - 澄清功能](./docs/configuration_guide.md#multi-turn-clarification-feature)
- 🧠 **人在环中**
- 支持使用自然语言交互式修改研究计划
- 支持自动接受研究计划
- 📝 **报告后期编辑**
- 支持类 Notion 的块编辑
- 允许 AI 优化,包括 AI 辅助润色、句子缩短和扩展
- 由[tiptap](https://tiptap.dev/)提供支持
### 内容创作
- 🎙️ **播客和演示文稿生成**
- AI 驱动的播客脚本生成和音频合成
- 自动创建简单的 PowerPoint 演示文稿
- 可定制模板以满足个性化内容需求
## 架构
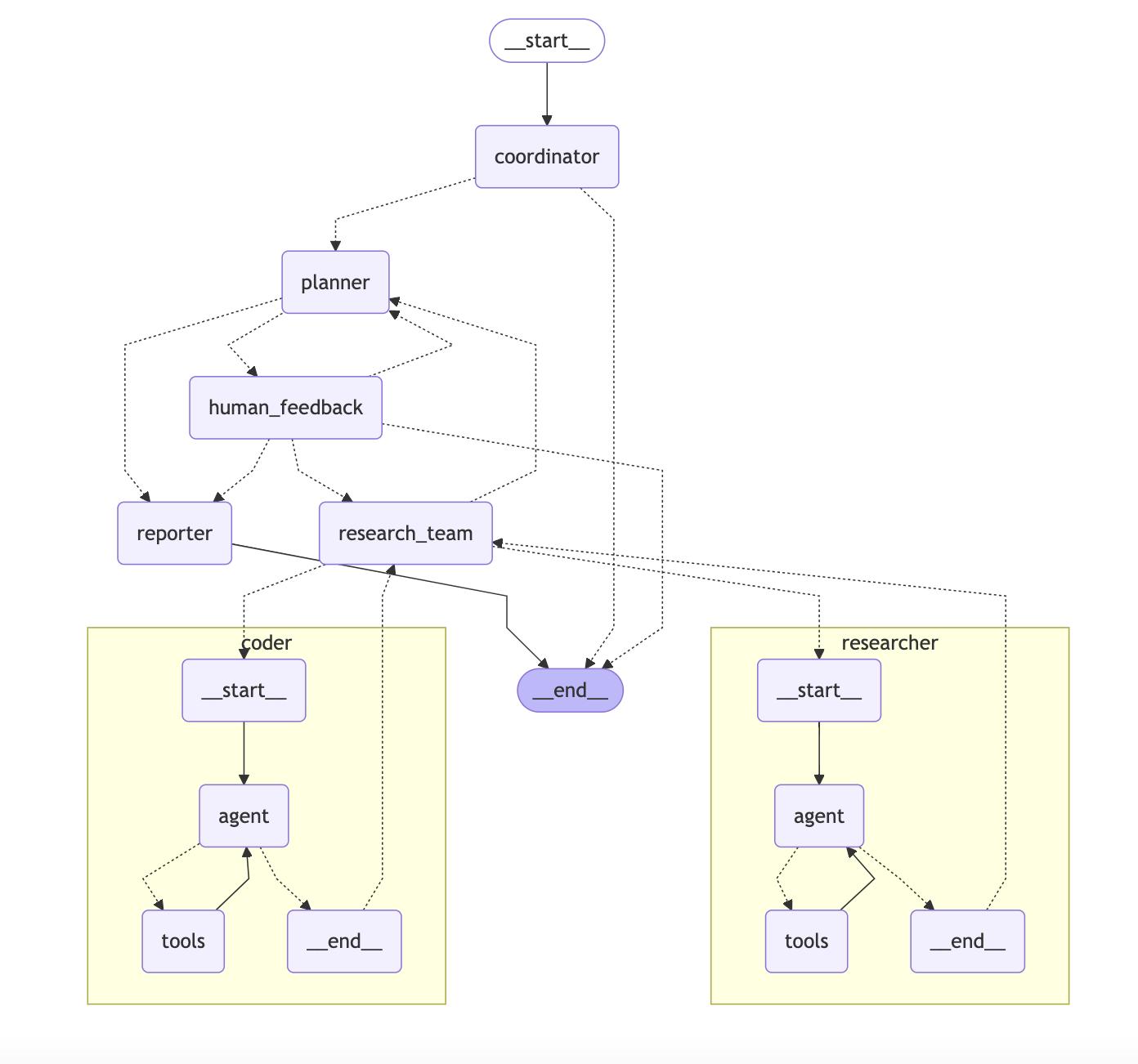
DeerFlow 实现了一个模块化的多智能体系统架构,专为自动化研究和代码分析而设计。该系统基于 LangGraph 构建,实现了灵活的基于状态的工作流,其中组件通过定义良好的消息传递系统进行通信。

> 在[deerflow.tech](https://deerflow.tech/#multi-agent-architecture)上查看实时演示
系统采用了精简的工作流程,包含以下组件:
1. **协调器**:管理工作流生命周期的入口点
- 根据用户输入启动研究过程
- 在适当时候将任务委派给规划器
- 作为用户和系统之间的主要接口
2. **规划器**:负责任务分解和规划的战略组件
- 分析研究目标并创建结构化执行计划
- 确定是否有足够的上下文或是否需要更多研究
- 管理研究流程并决定何时生成最终报告
3. **研究团队**:执行计划的专业智能体集合:
- **研究员**:使用网络搜索引擎、爬虫甚至 MCP 服务等工具进行网络搜索和信息收集。
- **编码员**:使用 Python REPL 工具处理代码分析、执行和技术任务。
每个智能体都可以访问针对其角色优化的特定工具,并在 LangGraph 框架内运行
4. **报告员**:研究输出的最终阶段处理器
- 汇总研究团队的发现
- 处理和组织收集的信息
- 生成全面的研究报告
## 文本转语音集成
DeerFlow 现在包含一个文本转语音 (TTS) 功能,允许您将研究报告转换为语音。此功能使用火山引擎 TTS API 生成高质量的文本音频。速度、音量和音调等特性也可以自定义。
### 使用 TTS API
您可以通过`/api/tts`端点访问 TTS 功能:
```bash
# 使用curl的API调用示例
curl --location 'http://localhost:8000/api/tts' \
--header 'Content-Type: application/json' \
--data '{
"text": "这是文本转语音功能的测试。",
"speed_ratio": 1.0,
"volume_ratio": 1.0,
"pitch_ratio": 1.0
}' \
--output speech.mp3
```
## 开发
### 测试
运行测试套件:
```bash
# 运行所有测试
make test
# 运行特定测试文件
pytest tests/integration/test_workflow.py
# 运行覆盖率测试
make coverage
```
### 代码质量
```bash
# 运行代码检查
make lint
# 格式化代码
make format
```
### 使用 LangGraph Studio 进行调试
DeerFlow 使用 LangGraph 作为其工作流架构。您可以使用 LangGraph Studio 实时调试和可视化工作流。
#### 本地运行 LangGraph Studio
DeerFlow 包含一个`langgraph.json`配置文件,该文件定义了 LangGraph Studio 的图结构和依赖关系。该文件指向项目中定义的工作流图,并自动从`.env`文件加载环境变量。
##### Mac
```bash
# 如果您没有uv包管理器,请安装它
curl -LsSf https://astral.sh/uv/install.sh | sh
# 安装依赖并启动LangGraph服务器
uvx --refresh --from "langgraph-cli[inmem]" --with-editable . --python 3.12 langgraph dev --allow-blocking
```
##### Windows / Linux
```bash
# 安装依赖
pip install -e .
pip install -U "langgraph-cli[inmem]"
# 启动LangGraph服务器
langgraph dev
```
启动 LangGraph 服务器后,您将在终端中看到几个 URL:
- API:
- Studio UI:
- API 文档:
在浏览器中打开 Studio UI 链接以访问调试界面。
#### 使用 LangGraph Studio
在 Studio UI 中,您可以:
1. 可视化工作流图并查看组件如何连接
2. 实时跟踪执行情况,了解数据如何在系统中流动
3. 检查工作流每个步骤的状态
4. 通过检查每个组件的输入和输出来调试问题
5. 在规划阶段提供反馈以完善研究计划
当您在 Studio UI 中提交研究主题时,您将能够看到整个工作流执行过程,包括:
- 创建研究计划的规划阶段
- 可以修改计划的反馈循环
- 每个部分的研究和写作阶段
- 最终报告生成
### 启用 LangSmith 追踪
DeerFlow 支持 LangSmith 追踪功能,帮助您调试和监控工作流。要启用 LangSmith 追踪:
1. 确保您的 `.env` 文件中有以下配置(参见 `.env.example`):
```bash
LANGSMITH_TRACING=true
LANGSMITH_ENDPOINT="https://api.smith.langchain.com"
LANGSMITH_API_KEY="xxx"
LANGSMITH_PROJECT="xxx"
```
2. 通过运行以下命令本地启动 LangSmith 追踪:
```bash
langgraph dev
```
这将在 LangGraph Studio 中启用追踪可视化,并将您的追踪发送到 LangSmith 进行监控和分析。
## Docker
您也可以使用 Docker 运行此项目。
首先,您需要阅读下面的[配置](#配置)部分。确保`.env`和`.conf.yaml`文件已准备就绪。
其次,构建您自己的 Web 服务器 Docker 镜像:
```bash
docker build -t deer-flow-api .
```
最后,启动运行 Web 服务器的 Docker 容器:
```bash
# 将deer-flow-api-app替换为您首选的容器名称
# 启动服务器并绑定到localhost:8000
docker run -d -t -p 127.0.0.1:8000:8000 --env-file .env --name deer-flow-api-app deer-flow-api
# 停止服务器
docker stop deer-flow-api-app
```
### Docker Compose
您也可以使用 docker compose 设置此项目:
```bash
# 构建docker镜像
docker compose build
# 启动服务器
docker compose up
```
> [!WARNING]
> 如果您想将 DeerFlow 部署到生产环境中,请为网站添加身份验证,并评估 MCPServer 和 Python Repl 的安全检查。
## 文本转语音集成
DeerFlow 现在包含一个文本转语音 (TTS) 功能,允许您将研究报告转换为语音。此功能使用火山引擎 TTS API 生成高质量的文本音频。速度、音量和音调等特性也可以自定义。
### 使用 TTS API
您可以通过`/api/tts`端点访问 TTS 功能:
```bash
# 使用curl的API调用示例
curl --location 'http://localhost:8000/api/tts' \
--header 'Content-Type: application/json' \
--data '{
"text": "这是文本转语音功能的测试。",
"speed_ratio": 1.0,
"volume_ratio": 1.0,
"pitch_ratio": 1.0
}' \
--output speech.mp3
```
## 示例
以下示例展示了 DeerFlow 的功能:
### 研究报告
1. **OpenAI Sora 报告** - OpenAI 的 Sora AI 工具分析
- 讨论功能、访问方式、提示工程、限制和伦理考虑
- [查看完整报告](examples/openai_sora_report.md)
2. **Google 的 Agent to Agent 协议报告** - Google 的 Agent to Agent (A2A) 协议概述
- 讨论其在 AI 智能体通信中的作用及其与 Anthropic 的 Model Context Protocol (MCP) 的关系
- [查看完整报告](examples/what_is_agent_to_agent_protocol.md)
3. **什么是 MCP?** - 对"MCP"一词在多个上下文中的全面分析
- 探讨 AI 中的 Model Context Protocol、化学中的 Monocalcium Phosphate 和电子学中的 Micro-channel Plate
- [查看完整报告](examples/what_is_mcp.md)
4. **比特币价格波动** - 最近比特币价格走势分析
- 研究市场趋势、监管影响和技术指标
- 基于历史数据提供建议
- [查看完整报告](examples/bitcoin_price_fluctuation.md)
5. **什么是 LLM?** - 对大型语言模型的深入探索
- 讨论架构、训练、应用和伦理考虑
- [查看完整报告](examples/what_is_llm.md)
6. **如何使用 Claude 进行深度研究?** - 在深度研究中使用 Claude 的最佳实践和工作流程
- 涵盖提示工程、数据分析和与其他工具的集成
- [查看完整报告](examples/how_to_use_claude_deep_research.md)
7. **医疗保健中的 AI 采用:影响因素** - 影响医疗保健中 AI 采用的因素分析
- 讨论 AI 技术、数据质量、伦理考虑、经济评估、组织准备度和数字基础设施
- [查看完整报告](examples/AI_adoption_in_healthcare.md)
8. **量子计算对密码学的影响** - 量子计算对密码学影响的分析
- 讨论经典密码学的漏洞、后量子密码学和抗量子密码解决方案
- [查看完整报告](examples/Quantum_Computing_Impact_on_Cryptography.md)
9. **克里斯蒂亚诺·罗纳尔多的表现亮点** - 克里斯蒂亚诺·罗纳尔多表现亮点的分析
- 讨论他的职业成就、国际进球和在各种比赛中的表现
- [查看完整报告](examples/Cristiano_Ronaldo's_Performance_Highlights.md)
要运行这些示例或创建您自己的研究报告,您可以使用以下命令:
```bash
# 使用特定查询运行
uv run main.py "哪些因素正在影响医疗保健中的AI采用?"
# 使用自定义规划参数运行
uv run main.py --max_plan_iterations 3 "量子计算如何影响密码学?"
# 在交互模式下运行,带有内置问题
uv run main.py --interactive
# 或者使用基本交互提示运行
uv run main.py
# 查看所有可用选项
uv run main.py --help
```
### 交互模式
应用程序现在支持带有英文和中文内置问题的交互模式:
1. 启动交互模式:
```bash
uv run main.py --interactive
```
2. 选择您偏好的语言(English 或中文)
3. 从内置问题列表中选择或选择提出您自己问题的选项
4. 系统将处理您的问题并生成全面的研究报告
### 人在环中
DeerFlow 包含一个人在环中机制,允许您在执行研究计划前审查、编辑和批准:
1. **计划审查**:启用人在环中时,系统将在执行前向您展示生成的研究计划
2. **提供反馈**:您可以:
- 通过回复`[ACCEPTED]`接受计划
- 通过提供反馈编辑计划(例如,`[EDIT PLAN] 添加更多关于技术实现的步骤`)
- 系统将整合您的反馈并生成修订后的计划
3. **自动接受**:您可以启用自动接受以跳过审查过程:
- 通过 API:在请求中设置`auto_accepted_plan: true`
4. **API 集成**:使用 API 时,您可以通过`feedback`参数提供反馈:
```json
{
"messages": [{ "role": "user", "content": "什么是量子计算?" }],
"thread_id": "my_thread_id",
"auto_accepted_plan": false,
"feedback": "[EDIT PLAN] 包含更多关于量子算法的内容"
}
```
### 命令行参数
应用程序支持多个命令行参数来自定义其行为:
- **query**:要处理的研究查询(可以是多个词)
- **--interactive**:以交互模式运行,带有内置问题
- **--max_plan_iterations**:最大规划周期数(默认:1)
- **--max_step_num**:研究计划中的最大步骤数(默认:3)
- **--debug**:启用详细调试日志
## 常见问题
请参阅[FAQ.md](docs/FAQ.md)获取更多详情。
## 许可证
本项目是开源的,遵循[MIT 许可证](./LICENSE)。
## 致谢
DeerFlow 建立在开源社区的杰出工作基础之上。我们深深感谢所有使 DeerFlow 成为可能的项目和贡献者。诚然,我们站在巨人的肩膀上。
我们要向以下项目表达诚挚的感谢,感谢他们的宝贵贡献:
- **[LangChain](https://github.com/langchain-ai/langchain)**:他们卓越的框架为我们的 LLM 交互和链提供动力,实现了无缝集成和功能。
- **[LangGraph](https://github.com/langchain-ai/langgraph)**:他们在多智能体编排方面的创新方法对于实现 DeerFlow 复杂工作流至关重要。
这些项目展示了开源协作的变革力量,我们很自豪能够在他们的基础上构建。
### 核心贡献者
衷心感谢`DeerFlow`的核心作者,他们的愿景、热情和奉献使这个项目得以实现:
- **[Daniel Walnut](https://github.com/hetaoBackend/)**
- **[Henry Li](https://github.com/magiccube/)**
您坚定不移的承诺和专业知识是 DeerFlow 成功的驱动力。我们很荣幸有您引领这一旅程。
## Star History
[](https://star-history.com/#bytedance/deer-flow&Date)