This website requires JavaScript.
Explore
Help
Register
Sign In
wanwu
/
deer-flow
Watch
1
Star
0
Fork
0
You've already forked deer-flow
mirror of
https://gitee.com/wanwujie/deer-flow
synced
2026-04-19 04:14:46 +08:00
Code
Issues
Packages
Projects
Releases
Wiki
Activity
Files
9c2d4724e3ccd80b8e2add1d521b9d9ca1f1eb6a
deer-flow
/
assets
/
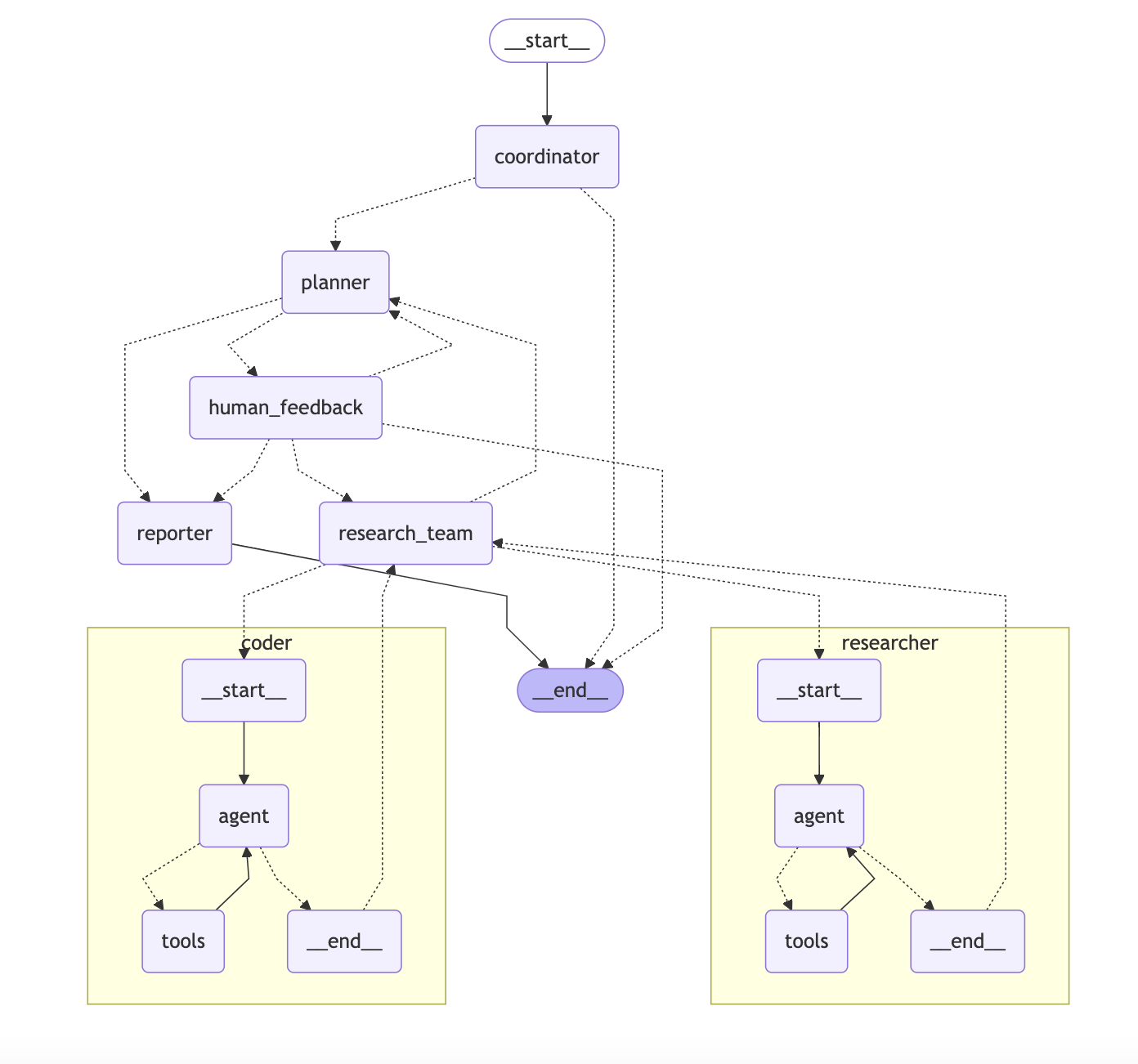
architecture.png
He Tao
a7ae47fc7a
feat: support human in the loop
2025-04-14 19:53:00 +08:00
151 KiB
1392x1302px
Raw
History
Reference in New Issue
View Git Blame
Copy Permalink