* fix: clean up the builder code * fix:reformat the code
🦌 DeerFlow
English | 简体中文 | 日本語 | Deutsch | Español | Русский | Portuguese
Originated from Open Source, give back to Open Source.
DeerFlow (Deep Exploration and Efficient Research Flow) is a community-driven Deep Research framework that builds upon the incredible work of the open source community. Our goal is to combine language models with specialized tools for tasks like web search, crawling, and Python code execution, while giving back to the community that made this possible.
Currently, DeerFlow has officially entered the FaaS Application Center of Volcengine. Users can experience it online through the experience link to intuitively feel its powerful functions and convenient operations. At the same time, to meet the deployment needs of different users, DeerFlow supports one-click deployment based on Volcengine. Click the deployment link to quickly complete the deployment process and start an efficient research journey.
Please visit our official website for more details.
Demo
Video
https://github.com/user-attachments/assets/f3786598-1f2a-4d07-919e-8b99dfa1de3e
In this demo, we showcase how to use DeerFlow to:
- Seamlessly integrate with MCP services
- Conduct the Deep Research process and produce a comprehensive report with images
- Create podcast audio based on the generated report
Replays
- How tall is Eiffel Tower compared to tallest building?
- What are the top trending repositories on GitHub?
- Write an article about Nanjing's traditional dishes
- How to decorate a rental apartment?
- Visit our official website to explore more replays.
📑 Table of Contents
- 🚀 Quick Start
- 🌟 Features
- 🏗️ Architecture
- 🛠️ Development
- 🐳 Docker
- 🗣️ Text-to-Speech Integration
- 📚 Examples
- ❓ FAQ
- 📜 License
- 💖 Acknowledgments
- ⭐ Star History
Quick Start
DeerFlow is developed in Python, and comes with a web UI written in Node.js. To ensure a smooth setup process, we recommend using the following tools:
Recommended Tools
-
uv: Simplify Python environment and dependency management.uvautomatically creates a virtual environment in the root directory and installs all required packages for you—no need to manually install Python environments. -
nvm: Manage multiple versions of the Node.js runtime effortlessly. -
pnpm: Install and manage dependencies of Node.js project.
Environment Requirements
Make sure your system meets the following minimum requirements:
Installation
# Clone the repository
git clone https://github.com/bytedance/deer-flow.git
cd deer-flow
# Install dependencies, uv will take care of the python interpreter and venv creation, and install the required packages
uv sync
# Configure .env with your API keys
# Tavily: https://app.tavily.com/home
# Brave_SEARCH: https://brave.com/search/api/
# volcengine TTS: Add your TTS credentials if you have them
cp .env.example .env
# See the 'Supported Search Engines' and 'Text-to-Speech Integration' sections below for all available options
# Configure conf.yaml for your LLM model and API keys
# Please refer to 'docs/configuration_guide.md' for more details
cp conf.yaml.example conf.yaml
# Install marp for ppt generation
# https://github.com/marp-team/marp-cli?tab=readme-ov-file#use-package-manager
brew install marp-cli
Optionally, install web UI dependencies via pnpm:
cd deer-flow/web
pnpm install
Configurations
Please refer to the Configuration Guide for more details.
Note
Before you start the project, read the guide carefully, and update the configurations to match your specific settings and requirements.
Console UI
The quickest way to run the project is to use the console UI.
# Run the project in a bash-like shell
uv run main.py
Web UI
This project also includes a Web UI, offering a more dynamic and engaging interactive experience.
Note
You need to install the dependencies of web UI first.
# Run both the backend and frontend servers in development mode
# On macOS/Linux
./bootstrap.sh -d
# On Windows
bootstrap.bat -d
Open your browser and visit http://localhost:3000 to explore the web UI.
Explore more details in the web directory.
Supported Search Engines
Web Search
DeerFlow supports multiple search engines that can be configured in your .env file using the SEARCH_API variable:
-
Tavily (default): A specialized search API for AI applications
- Requires
TAVILY_API_KEYin your.envfile - Sign up at: https://app.tavily.com/home
- Requires
-
DuckDuckGo: Privacy-focused search engine
- No API key required
-
Brave Search: Privacy-focused search engine with advanced features
- Requires
BRAVE_SEARCH_API_KEYin your.envfile - Sign up at: https://brave.com/search/api/
- Requires
-
Arxiv: Scientific paper search for academic research
- No API key required
- Specialized for scientific and academic papers
To configure your preferred search engine, set the SEARCH_API variable in your .env file:
# Choose one: tavily, duckduckgo, brave_search, arxiv
SEARCH_API=tavily
Private Knowledgebase
DeerFlow support private knowledgebase such as ragflow and vikingdb, so that you can use your private documents to answer questions.
- RAGFlow:open source RAG engine
# examples in .env.example RAG_PROVIDER=ragflow RAGFLOW_API_URL="http://localhost:9388" RAGFLOW_API_KEY="ragflow-xxx" RAGFLOW_RETRIEVAL_SIZE=10
Features
Core Capabilities
- 🤖 LLM Integration
- It supports the integration of most models through litellm.
- Support for open source models like Qwen
- OpenAI-compatible API interface
- Multi-tier LLM system for different task complexities
Tools and MCP Integrations
-
🔍 Search and Retrieval
- Web search via Tavily, Brave Search and more
- Crawling with Jina
- Advanced content extraction
- Support for private knowledgebase
-
📃 RAG Integration
- Supports mentioning files from RAGFlow within the input box. Start up RAGFlow server.
-
🔗 MCP Seamless Integration
- Expand capabilities for private domain access, knowledge graph, web browsing and more
- Facilitates integration of diverse research tools and methodologies
Human Collaboration
-
🧠 Human-in-the-loop
- Supports interactive modification of research plans using natural language
- Supports auto-acceptance of research plans
-
📝 Report Post-Editing
- Supports Notion-like block editing
- Allows AI refinements, including AI-assisted polishing, sentence shortening, and expansion
- Powered by tiptap
Content Creation
- 🎙️ Podcast and Presentation Generation
- AI-powered podcast script generation and audio synthesis
- Automated creation of simple PowerPoint presentations
- Customizable templates for tailored content
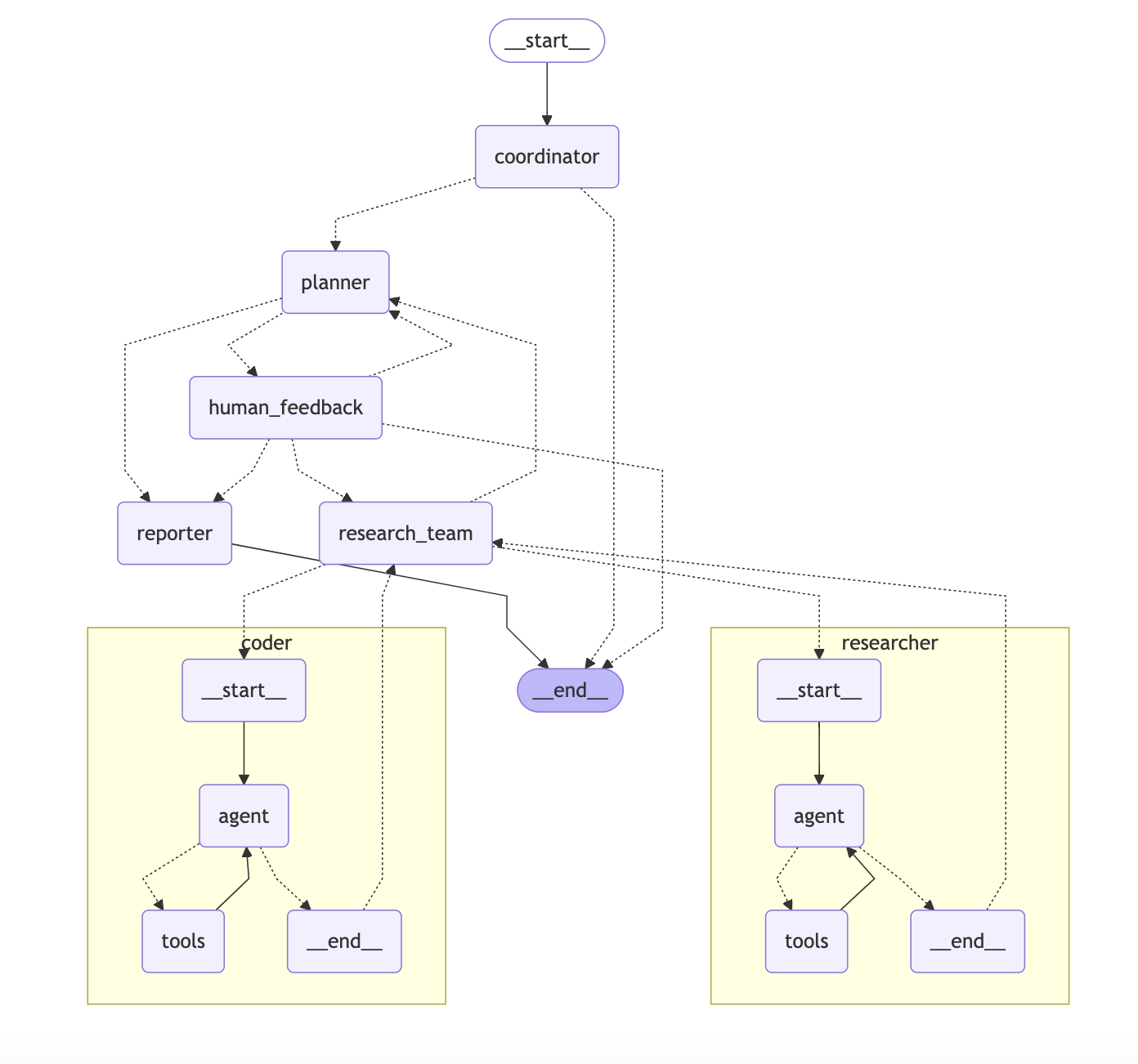
Architecture
DeerFlow implements a modular multi-agent system architecture designed for automated research and code analysis. The system is built on LangGraph, enabling a flexible state-based workflow where components communicate through a well-defined message passing system.
See it live at deerflow.tech
The system employs a streamlined workflow with the following components:
-
Coordinator: The entry point that manages the workflow lifecycle
- Initiates the research process based on user input
- Delegates tasks to the planner when appropriate
- Acts as the primary interface between the user and the system
-
Planner: Strategic component for task decomposition and planning
- Analyzes research objectives and creates structured execution plans
- Determines if enough context is available or if more research is needed
- Manages the research flow and decides when to generate the final report
-
Research Team: A collection of specialized agents that execute the plan:
- Researcher: Conducts web searches and information gathering using tools like web search engines, crawling and even MCP services.
- Coder: Handles code analysis, execution, and technical tasks using Python REPL tool. Each agent has access to specific tools optimized for their role and operates within the LangGraph framework
-
Reporter: Final stage processor for research outputs
- Aggregates findings from the research team
- Processes and structures the collected information
- Generates comprehensive research reports
Text-to-Speech Integration
DeerFlow now includes a Text-to-Speech (TTS) feature that allows you to convert research reports to speech. This feature uses the volcengine TTS API to generate high-quality audio from text. Features like speed, volume, and pitch are also customizable.
Using the TTS API
You can access the TTS functionality through the /api/tts endpoint:
# Example API call using curl
curl --location 'http://localhost:8000/api/tts' \
--header 'Content-Type: application/json' \
--data '{
"text": "This is a test of the text-to-speech functionality.",
"speed_ratio": 1.0,
"volume_ratio": 1.0,
"pitch_ratio": 1.0
}' \
--output speech.mp3
Development
Testing
Run the test suite:
# Run all tests
make test
# Run specific test file
pytest tests/integration/test_workflow.py
# Run with coverage
make coverage
Code Quality
# Run linting
make lint
# Format code
make format
Debugging with LangGraph Studio
DeerFlow uses LangGraph for its workflow architecture. You can use LangGraph Studio to debug and visualize the workflow in real-time.
Running LangGraph Studio Locally
DeerFlow includes a langgraph.json configuration file that defines the graph structure and dependencies for the LangGraph Studio. This file points to the workflow graphs defined in the project and automatically loads environment variables from the .env file.
Mac
# Install uv package manager if you don't have it
curl -LsSf https://astral.sh/uv/install.sh | sh
# Install dependencies and start the LangGraph server
uvx --refresh --from "langgraph-cli[inmem]" --with-editable . --python 3.12 langgraph dev --allow-blocking
Windows / Linux
# Install dependencies
pip install -e .
pip install -U "langgraph-cli[inmem]"
# Start the LangGraph server
langgraph dev
After starting the LangGraph server, you'll see several URLs in the terminal:
- API: http://127.0.0.1:2024
- Studio UI: https://smith.langchain.com/studio/?baseUrl=http://127.0.0.1:2024
- API Docs: http://127.0.0.1:2024/docs
Open the Studio UI link in your browser to access the debugging interface.
Using LangGraph Studio
In the Studio UI, you can:
- Visualize the workflow graph and see how components connect
- Trace execution in real-time to see how data flows through the system
- Inspect the state at each step of the workflow
- Debug issues by examining inputs and outputs of each component
- Provide feedback during the planning phase to refine research plans
When you submit a research topic in the Studio UI, you'll be able to see the entire workflow execution, including:
- The planning phase where the research plan is created
- The feedback loop where you can modify the plan
- The research and writing phases for each section
- The final report generation
Enabling LangSmith Tracing
DeerFlow supports LangSmith tracing to help you debug and monitor your workflows. To enable LangSmith tracing:
-
Make sure your
.envfile has the following configurations (see.env.example):LANGSMITH_TRACING=true LANGSMITH_ENDPOINT="https://api.smith.langchain.com" LANGSMITH_API_KEY="xxx" LANGSMITH_PROJECT="xxx" -
Start tracing and visualize the graph locally with LangSmith by running:
langgraph dev
This will enable trace visualization in LangGraph Studio and send your traces to LangSmith for monitoring and analysis.
Docker
You can also run this project with Docker.
First, you need read the configuration below. Make sure .env, .conf.yaml files are ready.
Second, to build a Docker image of your own web server:
docker build -t deer-flow-api .
Final, start up a docker container running the web server:
# Replace deer-flow-api-app with your preferred container name
docker run -d -t -p 8000:8000 --env-file .env --name deer-flow-api-app deer-flow-api
# stop the server
docker stop deer-flow-api-app
Docker Compose (include both backend and frontend)
DeerFlow provides a docker-compose setup to easily run both the backend and frontend together:
# building docker image
docker compose build
# start the server
docker compose up
Examples
The following examples demonstrate the capabilities of DeerFlow:
Research Reports
-
OpenAI Sora Report - Analysis of OpenAI's Sora AI tool
- Discusses features, access, prompt engineering, limitations, and ethical considerations
- View full report
-
Google's Agent to Agent Protocol Report - Overview of Google's Agent to Agent (A2A) protocol
- Discusses its role in AI agent communication and its relationship with Anthropic's Model Context Protocol (MCP)
- View full report
-
What is MCP? - A comprehensive analysis of the term "MCP" across multiple contexts
- Explores Model Context Protocol in AI, Monocalcium Phosphate in chemistry, and Micro-channel Plate in electronics
- View full report
-
Bitcoin Price Fluctuations - Analysis of recent Bitcoin price movements
- Examines market trends, regulatory influences, and technical indicators
- Provides recommendations based on historical data
- View full report
-
What is LLM? - An in-depth exploration of Large Language Models
- Discusses architecture, training, applications, and ethical considerations
- View full report
-
How to Use Claude for Deep Research? - Best practices and workflows for using Claude in deep research
- Covers prompt engineering, data analysis, and integration with other tools
- View full report
-
AI Adoption in Healthcare: Influencing Factors - Analysis of factors driving AI adoption in healthcare
- Discusses AI technologies, data quality, ethical considerations, economic evaluations, organizational readiness, and digital infrastructure
- View full report
-
Quantum Computing Impact on Cryptography - Analysis of quantum computing's impact on cryptography
- Discusses vulnerabilities of classical cryptography, post-quantum cryptography, and quantum-resistant cryptographic solutions
- View full report
-
Cristiano Ronaldo's Performance Highlights - Analysis of Cristiano Ronaldo's performance highlights
- Discusses his career achievements, international goals, and performance in various matches
- View full report
To run these examples or create your own research reports, you can use the following commands:
# Run with a specific query
uv run main.py "What factors are influencing AI adoption in healthcare?"
# Run with custom planning parameters
uv run main.py --max_plan_iterations 3 "How does quantum computing impact cryptography?"
# Run in interactive mode with built-in questions
uv run main.py --interactive
# Or run with basic interactive prompt
uv run main.py
# View all available options
uv run main.py --help
Interactive Mode
The application now supports an interactive mode with built-in questions in both English and Chinese:
-
Launch the interactive mode:
uv run main.py --interactive -
Select your preferred language (English or 中文)
-
Choose from a list of built-in questions or select the option to ask your own question
-
The system will process your question and generate a comprehensive research report
Human in the Loop
DeerFlow includes a human in the loop mechanism that allows you to review, edit, and approve research plans before they are executed:
-
Plan Review: When human in the loop is enabled, the system will present the generated research plan for your review before execution
-
Providing Feedback: You can:
- Accept the plan by responding with
[ACCEPTED] - Edit the plan by providing feedback (e.g.,
[EDIT PLAN] Add more steps about technical implementation) - The system will incorporate your feedback and generate a revised plan
- Accept the plan by responding with
-
Auto-acceptance: You can enable auto-acceptance to skip the review process:
- Via API: Set
auto_accepted_plan: truein your request
- Via API: Set
-
API Integration: When using the API, you can provide feedback through the
feedbackparameter:{ "messages": [{ "role": "user", "content": "What is quantum computing?" }], "thread_id": "my_thread_id", "auto_accepted_plan": false, "feedback": "[EDIT PLAN] Include more about quantum algorithms" }
Command Line Arguments
The application supports several command-line arguments to customize its behavior:
- query: The research query to process (can be multiple words)
- --interactive: Run in interactive mode with built-in questions
- --max_plan_iterations: Maximum number of planning cycles (default: 1)
- --max_step_num: Maximum number of steps in a research plan (default: 3)
- --debug: Enable detailed debug logging
FAQ
Please refer to the FAQ.md for more details.
License
This project is open source and available under the MIT License.
Acknowledgments
DeerFlow is built upon the incredible work of the open-source community. We are deeply grateful to all the projects and contributors whose efforts have made DeerFlow possible. Truly, we stand on the shoulders of giants.
We would like to extend our sincere appreciation to the following projects for their invaluable contributions:
- LangChain: Their exceptional framework powers our LLM interactions and chains, enabling seamless integration and functionality.
- LangGraph: Their innovative approach to multi-agent orchestration has been instrumental in enabling DeerFlow's sophisticated workflows.
- Novel: Their Notion-style WYSIWYG editor supports our report editing and AI-assisted rewriting.
- RAGFlow: We have achieved support for research on users' private knowledge bases through integration with RAGFlow.
These projects exemplify the transformative power of open-source collaboration, and we are proud to build upon their foundations.
Key Contributors
A heartfelt thank you goes out to the core authors of DeerFlow, whose vision, passion, and dedication have brought this project to life:
Your unwavering commitment and expertise have been the driving force behind DeerFlow's success. We are honored to have you at the helm of this journey.
