36 KiB
🦌 DeerFlow
English | 简体中文 | 日本語 | Deutsch | Español | Русский | Portuguese
Создано на базе открытого кода, возвращено в открытый код.
DeerFlow (Deep Exploration and Efficient Research Flow) - это фреймворк для глубокого исследования, разработанный сообществом и основанный на впечатляющей работе сообщества открытого кода. Наша цель - объединить языковые модели со специализированными инструментами для таких задач, как веб-поиск, сканирование и выполнение кода Python, одновременно возвращая пользу сообществу, которое сделало это возможным.
В настоящее время DeerFlow официально вошел в Центр приложений FaaS Volcengine. Пользователи могут испытать его онлайн через ссылку для опыта, чтобы интуитивно почувствовать его мощные функции и удобные операции. В то же время, для удовлетворения потребностей развертывания различных пользователей, DeerFlow поддерживает развертывание одним кликом на основе Volcengine. Нажмите на ссылку развертывания, чтобы быстро завершить процесс развертывания и начать эффективное исследовательское путешествие.
Пожалуйста, посетите наш официальный сайт для получения дополнительной информации.
Демонстрация
Видео
https://github.com/user-attachments/assets/f3786598-1f2a-4d07-919e-8b99dfa1de3e
В этой демонстрации мы показываем, как использовать DeerFlow для:
- Бесшовной интеграции с сервисами MCP
- Проведения процесса глубокого исследования и создания комплексного отчета с изображениями
- Создания аудио подкаста на основе сгенерированного отчета
Повторы
- Какова высота Эйфелевой башни по сравнению с самым высоким зданием?
- Какие репозитории самые популярные на GitHub?
- Написать статью о традиционных блюдах Нанкина
- Как украсить съемную квартиру?
- Посетите наш официальный сайт, чтобы изучить больше повторов.
📑 Оглавление
- 🚀 Быстрый старт
- 🌟 Особенности
- 🏗️ Архитектура
- 🛠️ Разработка
- 🐳 Docker
- 🗣️ Интеграция преобразования текста в речь
- 📚 Примеры
- ❓ FAQ
- 📜 Лицензия
- 💖 Благодарности
- ⭐ История звезд
Быстрый старт
DeerFlow разработан на Python и поставляется с веб-интерфейсом, написанным на Node.js. Для обеспечения плавного процесса настройки мы рекомендуем использовать следующие инструменты:
Рекомендуемые инструменты
-
uv: Упрощает управление средой Python и зависимостями.uvавтоматически создает виртуальную среду в корневом каталоге и устанавливает все необходимые пакеты за вас—без необходимости вручную устанавливать среды Python. -
nvm: Легко управляйте несколькими версиями среды выполнения Node.js. -
pnpm: Установка и управление зависимостями проекта Node.js.
Требования к среде
Убедитесь, что ваша система соответствует следующим минимальным требованиям:
Установка
# Клонировать репозиторий
git clone https://github.com/bytedance/deer-flow.git
cd deer-flow
# Установить зависимости, uv позаботится об интерпретаторе python и создании venv, и установит необходимые пакеты
uv sync
# Настроить .env с вашими API-ключами
# Tavily: https://app.tavily.com/home
# Brave_SEARCH: https://brave.com/search/api/
# volcengine TTS: Добавьте ваши учетные данные TTS, если они у вас есть
cp .env.example .env
# См. разделы 'Поддерживаемые поисковые системы' и 'Интеграция преобразования текста в речь' ниже для всех доступных опций
# Настроить conf.yaml для вашей модели LLM и API-ключей
# Пожалуйста, обратитесь к 'docs/configuration_guide.md' для получения дополнительной информации
cp conf.yaml.example conf.yaml
# Установить marp для генерации презентаций
# https://github.com/marp-team/marp-cli?tab=readme-ov-file#use-package-manager
brew install marp-cli
По желанию установите зависимости веб-интерфейса через pnpm:
cd deer-flow/web
pnpm install
Конфигурации
Пожалуйста, обратитесь к Руководству по конфигурации для получения дополнительной информации.
[!ПРИМЕЧАНИЕ] Прежде чем запустить проект, внимательно прочитайте руководство и обновите конфигурации в соответствии с вашими конкретными настройками и требованиями.
Консольный интерфейс
Самый быстрый способ запустить проект - использовать консольный интерфейс.
# Запустить проект в оболочке, похожей на bash
uv run main.py
Веб-интерфейс
Этот проект также включает веб-интерфейс, предлагающий более динамичный и привлекательный интерактивный опыт.
[!ПРИМЕЧАНИЕ] Сначала вам нужно установить зависимости веб-интерфейса.
# Запустить оба сервера, бэкенд и фронтенд, в режиме разработки
# На macOS/Linux
./bootstrap.sh -d
# На Windows
bootstrap.bat -d
Откройте ваш браузер и посетите http://localhost:3000, чтобы исследовать веб-интерфейс.
Исследуйте больше деталей в каталоге web.
Поддерживаемые поисковые системы
DeerFlow поддерживает несколько поисковых систем, которые можно настроить в файле .env с помощью переменной SEARCH_API:
-
Tavily (по умолчанию): Специализированный поисковый API для приложений ИИ
- Требуется
TAVILY_API_KEYв вашем файле.env - Зарегистрируйтесь на: https://app.tavily.com/home
- Требуется
-
DuckDuckGo: Поисковая система, ориентированная на конфиденциальность
- Не требуется API-ключ
-
Brave Search: Поисковая система, ориентированная на конфиденциальность, с расширенными функциями
- Требуется
BRAVE_SEARCH_API_KEYв вашем файле.env - Зарегистрируйтесь на: https://brave.com/search/api/
- Требуется
-
Arxiv: Поиск научных статей для академических исследований
- Не требуется API-ключ
- Специализируется на научных и академических статьях
Чтобы настроить предпочитаемую поисковую систему, установите переменную SEARCH_API в вашем файле .env:
# Выберите одно: tavily, duckduckgo, brave_search, arxiv
SEARCH_API=tavily
Особенности
Ключевые возможности
- 🤖 Интеграция LLM
- Поддерживает интеграцию большинства моделей через litellm.
- Поддержка моделей с открытым исходным кодом, таких как Qwen
- API-интерфейс, совместимый с OpenAI
- Многоуровневая система LLM для задач различной сложности
Инструменты и интеграции MCP
-
🔍 Поиск и извлечение
- Веб-поиск через Tavily, Brave Search и другие
- Сканирование с Jina
- Расширенное извлечение контента
-
🔗 Бесшовная интеграция MCP
- Расширение возможностей для доступа к частным доменам, графам знаний, веб-браузингу и многому другому
- Облегчает интеграцию различных исследовательских инструментов и методологий
Человеческое взаимодействие
-
🧠 Человек в контуре
- Поддерживает интерактивное изменение планов исследования с использованием естественного языка
- Поддерживает автоматическое принятие планов исследования
-
📝 Пост-редактирование отчетов
- Поддерживает блочное редактирование в стиле Notion
- Позволяет совершенствовать с помощью ИИ, включая полировку, сокращение и расширение предложений
- Работает на tiptap
Создание контента
- 🎙️ Генерация подкастов и презентаций
- Генерация сценариев подкастов и синтез аудио с помощью ИИ
- Автоматическое создание простых презентаций PowerPoint
- Настраиваемые шаблоны для индивидуального контента
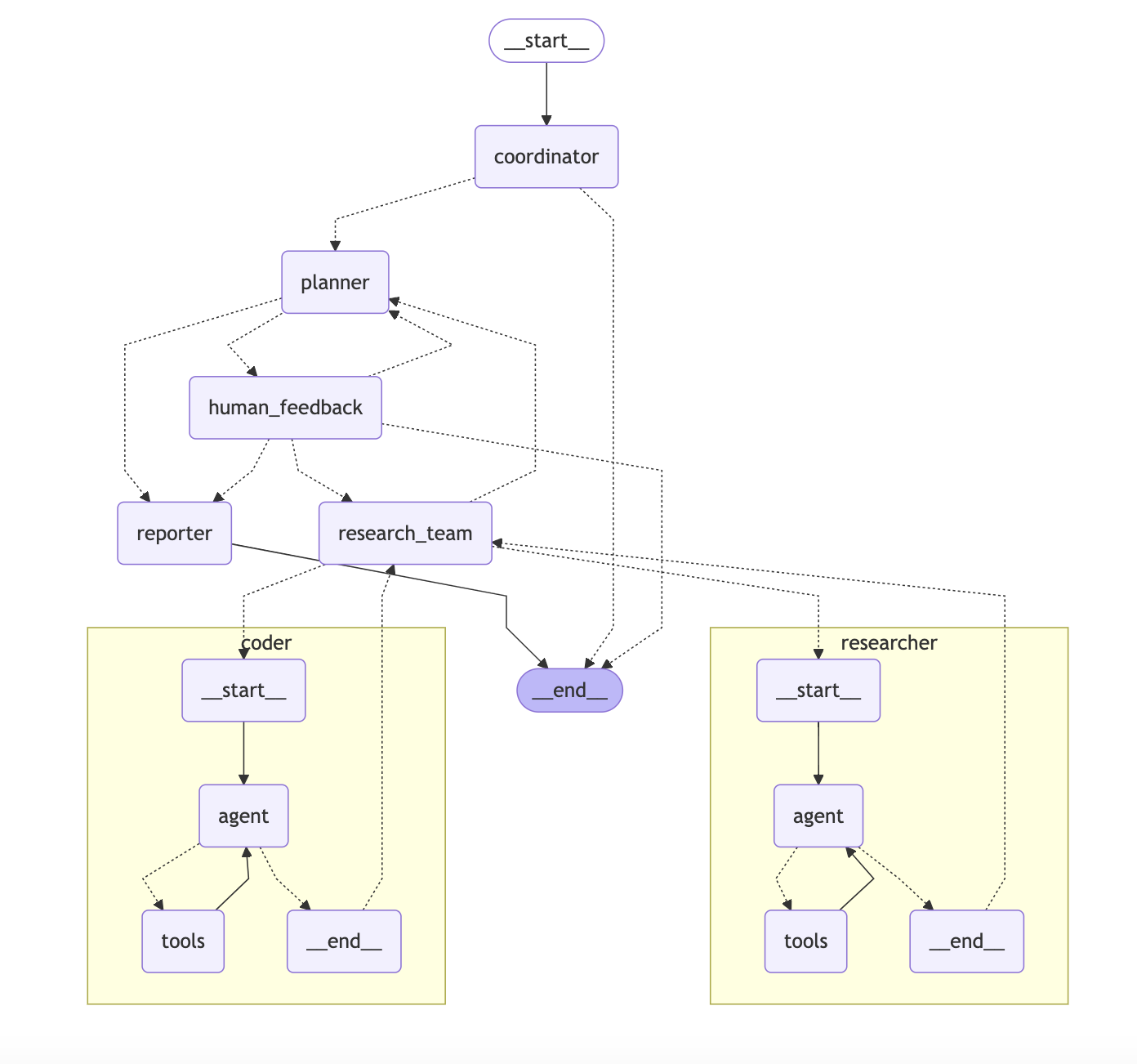
Архитектура
DeerFlow реализует модульную архитектуру системы с несколькими агентами, предназначенную для автоматизированных исследований и анализа кода. Система построена на LangGraph, обеспечивающей гибкий рабочий процесс на основе состояний, где компоненты взаимодействуют через четко определенную систему передачи сообщений.
Посмотрите вживую на deerflow.tech
В системе используется оптимизированный рабочий процесс со следующими компонентами:
-
Координатор: Точка входа, управляющая жизненным циклом рабочего процесса
- Инициирует процесс исследования на основе пользовательского ввода
- Делегирует задачи планировщику, когда это необходимо
- Выступает в качестве основного интерфейса между пользователем и системой
-
Планировщик: Стратегический компонент для декомпозиции и планирования задач
- Анализирует цели исследования и создает структурированные планы выполнения
- Определяет, достаточно ли доступного контекста или требуется дополнительное исследование
- Управляет потоком исследования и решает, когда генерировать итоговый отчет
-
Исследовательская команда: Набор специализированных агентов, которые выполняют план:
- Исследователь: Проводит веб-поиск и сбор информации с использованием таких инструментов, как поисковые системы, сканирование и даже сервисы MCP.
- Программист: Обрабатывает анализ кода, выполнение и технические задачи с помощью инструмента Python REPL. Каждый агент имеет доступ к определенным инструментам, оптимизированным для его роли, и работает в рамках фреймворка LangGraph
-
Репортер: Процессор финальной стадии для результатов исследования
- Агрегирует находки исследовательской команды
- Обрабатывает и структурирует собранную информацию
- Генерирует комплексные исследовательские отчеты
Интеграция преобразования текста в речь
DeerFlow теперь включает функцию преобразования текста в речь (TTS), которая позволяет конвертировать исследовательские отчеты в речь. Эта функция использует API TTS volcengine для генерации высококачественного аудио из текста. Также можно настраивать такие параметры, как скорость, громкость и тон.
Использование API TTS
Вы можете получить доступ к функциональности TTS через конечную точку /api/tts:
# Пример вызова API с использованием curl
curl --location 'http://localhost:8000/api/tts' \
--header 'Content-Type: application/json' \
--data '{
"text": "Это тест функциональности преобразования текста в речь.",
"speed_ratio": 1.0,
"volume_ratio": 1.0,
"pitch_ratio": 1.0
}' \
--output speech.mp3
Разработка
Тестирование
Запустите набор тестов:
# Запустить все тесты
make test
# Запустить определенный тестовый файл
pytest tests/integration/test_workflow.py
# Запустить с покрытием
make coverage
Качество кода
# Запустить линтинг
make lint
# Форматировать код
make format
Отладка с LangGraph Studio
DeerFlow использует LangGraph для своей архитектуры рабочего процесса. Вы можете использовать LangGraph Studio для отладки и визуализации рабочего процесса в реальном времени.
Запуск LangGraph Studio локально
DeerFlow включает конфигурационный файл langgraph.json, который определяет структуру графа и зависимости для LangGraph Studio. Этот файл указывает на графы рабочего процесса, определенные в проекте, и автоматически загружает переменные окружения из файла .env.
Mac
# Установите менеджер пакетов uv, если у вас его нет
curl -LsSf https://astral.sh/uv/install.sh | sh
# Установите зависимости и запустите сервер LangGraph
uvx --refresh --from "langgraph-cli[inmem]" --with-editable . --python 3.12 langgraph dev --allow-blocking
Windows / Linux
# Установить зависимости
pip install -e .
pip install -U "langgraph-cli[inmem]"
# Запустить сервер LangGraph
langgraph dev
После запуска сервера LangGraph вы увидите несколько URL в терминале:
- API: http://127.0.0.1:2024
- Studio UI: https://smith.langchain.com/studio/?baseUrl=http://127.0.0.1:2024
- API Docs: http://127.0.0.1:2024/docs
Откройте ссылку Studio UI в вашем браузере для доступа к интерфейсу отладки.
Использование LangGraph Studio
В интерфейсе Studio вы можете:
- Визуализировать граф рабочего процесса и видеть, как соединяются компоненты
- Отслеживать выполнение в реальном времени, чтобы видеть, как данные проходят через систему
- Исследовать состояние на каждом шаге рабочего процесса
- Отлаживать проблемы путем изучения входов и выходов каждого компонента
- Предоставлять обратную связь во время фазы планирования для уточнения планов исследования
Когда вы отправляете тему исследования в интерфейсе Studio, вы сможете увидеть весь процесс выполнения рабочего процесса, включая:
- Фазу планирования, где создается план исследования
- Цикл обратной связи, где вы можете модифицировать план
- Фазы исследования и написания для каждого раздела
- Генерацию итогового отчета
Включение трассировки LangSmith
DeerFlow поддерживает трассировку LangSmith, чтобы помочь вам отладить и контролировать ваши рабочие процессы. Чтобы включить трассировку LangSmith:
-
Убедитесь, что в вашем файле
.envесть следующие конфигурации (см..env.example):LANGSMITH_TRACING=true LANGSMITH_ENDPOINT="https://api.smith.langchain.com" LANGSMITH_API_KEY="xxx" LANGSMITH_PROJECT="xxx" -
Запустите трассировку и визуализируйте граф локально с LangSmith, выполнив:
langgraph dev
Это включит визуализацию трассировки в LangGraph Studio и отправит ваши трассировки в LangSmith для мониторинга и анализа.
Docker
Вы также можете запустить этот проект с Docker.
Во-первых, вам нужно прочитать конфигурацию ниже. Убедитесь, что файлы .env, .conf.yaml готовы.
Во-вторых, чтобы построить Docker-образ вашего собственного веб-сервера:
docker build -t deer-flow-api .
Наконец, запустите Docker-контейнер с веб-сервером:
# Замените deer-flow-api-app на предпочитаемое вами имя контейнера
docker run -d -t -p 8000:8000 --env-file .env --name deer-flow-api-app deer-flow-api
# остановить сервер
docker stop deer-flow-api-app
Docker Compose (включает как бэкенд, так и фронтенд)
DeerFlow предоставляет настройку docker-compose для легкого запуска бэкенда и фронтенда вместе:
# сборка docker-образа
docker compose build
# запуск сервера
docker compose up
Примеры
Следующие примеры демонстрируют возможности DeerFlow:
Исследовательские отчеты
-
Отчет о OpenAI Sora - Анализ инструмента ИИ Sora от OpenAI
- Обсуждаются функции, доступ, инженерия промптов, ограничения и этические соображения
- Просмотреть полный отчет
-
Отчет о протоколе Agent to Agent от Google - Обзор протокола Agent to Agent (A2A) от Google
- Обсуждается его роль в коммуникации агентов ИИ и его отношение к протоколу Model Context Protocol (MCP) от Anthropic
- Просмотреть полный отчет
-
Что такое MCP? - Комплексный анализ термина "MCP" в различных контекстах
- Исследует Model Context Protocol в ИИ, Монокальцийфосфат в химии и Микроканальные пластины в электронике
- Просмотреть полный отчет
-
Колебания цены Биткоина - Анализ недавних движений цены Биткоина
- Исследует рыночные тренды, регуляторные влияния и технические индикаторы
- Предоставляет рекомендации на основе исторических данных
- Просмотреть полный отчет
-
Что такое LLM? - Углубленное исследование больших языковых моделей
- Обсуждаются архитектура, обучение, приложения и этические соображения
- Просмотреть полный отчет
-
Как использовать Claude для глубокого исследования? - Лучшие практики и рабочие процессы для использования Claude в глубоком исследовании
- Охватывает инженерию промптов, анализ данных и интеграцию с другими инструментами
- Просмотреть полный отчет
-
Внедрение ИИ в здравоохранении: Влияющие факторы - Анализ факторов, движущих внедрением ИИ в здравоохранении
- Обсуждаются технологии ИИ, качество данных, этические соображения, экономические оценки, организационная готовность и цифровая инфраструктура
- Просмотреть полный отчет
-
Влияние квантовых вычислений на криптографию - Анализ влияния квантовых вычислений на криптографию
- Обсуждаются уязвимости классической криптографии, пост-квантовая криптография и криптографические решения, устойчивые к квантовым вычислениям
- Просмотреть полный отчет
-
Ключевые моменты выступлений Криштиану Роналду - Анализ выдающихся выступлений Криштиану Роналду
- Обсуждаются его карьерные достижения, международные голы и выступления в различных матчах
- Просмотреть полный отчет
Чтобы запустить эти примеры или создать собственные исследовательские отчеты, вы можете использовать следующие команды:
# Запустить с определенным запросом
uv run main.py "Какие факторы влияют на внедрение ИИ в здравоохранении?"
# Запустить с пользовательскими параметрами планирования
uv run main.py --max_plan_iterations 3 "Как квантовые вычисления влияют на криптографию?"
# Запустить в интерактивном режиме с встроенными вопросами
uv run main.py --interactive
# Или запустить с базовым интерактивным приглашением
uv run main.py
# Посмотреть все доступные опции
uv run main.py --help
Интерактивный режим
Приложение теперь поддерживает интерактивный режим с встроенными вопросами как на английском, так и на китайском языках:
-
Запустите интерактивный режим:
uv run main.py --interactive -
Выберите предпочитаемый язык (English или 中文)
-
Выберите из списка встроенных вопросов или выберите опцию задать собственный вопрос
-
Система обработает ваш вопрос и сгенерирует комплексный исследовательский отчет
Человек в контуре
DeerFlow включает механизм "человек в контуре", который позволяет вам просматривать, редактировать и утверждать планы исследования перед их выполнением:
-
Просмотр плана: Когда активирован режим "человек в контуре", система представит сгенерированный план исследования для вашего просмотра перед выполнением
-
Предоставление обратной связи: Вы можете:
- Принять план, ответив
[ACCEPTED] - Отредактировать план, предоставив обратную связь (например,
[EDIT PLAN] Добавить больше шагов о технической реализации) - Система включит вашу обратную связь и сгенерирует пересмотренный план
- Принять план, ответив
-
Автоматическое принятие: Вы можете включить автоматическое принятие, чтобы пропустить процесс просмотра:
- Через API: Установите
auto_accepted_plan: trueв вашем запросе
- Через API: Установите
-
Интеграция API: При использовании API вы можете предоставить обратную связь через параметр
feedback:{ "messages": [{ "role": "user", "content": "Что такое квантовые вычисления?" }], "thread_id": "my_thread_id", "auto_accepted_plan": false, "feedback": "[EDIT PLAN] Включить больше о квантовых алгоритмах" }
Аргументы командной строки
Приложение поддерживает несколько аргументов командной строки для настройки его поведения:
- query: Запрос исследования для обработки (может состоять из нескольких слов)
- --interactive: Запустить в интерактивном режиме с встроенными вопросами
- --max_plan_iterations: Максимальное количество циклов планирования (по умолчанию: 1)
- --max_step_num: Максимальное количество шагов в плане исследования (по умолчанию: 3)
- --debug: Включить подробное логирование отладки
FAQ
Пожалуйста, обратитесь к FAQ.md для получения дополнительной информации.
Лицензия
Этот проект имеет открытый исходный код и доступен под Лицензией MIT.
Благодарности
DeerFlow создан на основе невероятной работы сообщества открытого кода. Мы глубоко благодарны всем проектам и контрибьюторам, чьи усилия сделали DeerFlow возможным. Поистине, мы стоим на плечах гигантов.
Мы хотели бы выразить искреннюю признательность следующим проектам за их неоценимый вклад:
- LangChain: Их исключительный фреймворк обеспечивает наши взаимодействия и цепочки LLM, позволяя бесшовную интеграцию и функциональность.
- LangGraph: Их инновационный подход к оркестровке многоагентных систем сыграл решающую роль в обеспечении сложных рабочих процессов DeerFlow.
Эти проекты являются примером преобразующей силы сотрудничества в области открытого кода, и мы гордимся тем, что строим на их основе.
Ключевые контрибьюторы
Сердечная благодарность основным авторам DeerFlow, чье видение, страсть и преданность делу вдохнули жизнь в этот проект:
Ваша непоколебимая приверженность и опыт стали движущей силой успеха DeerFlow. Мы считаем за честь иметь вас во главе этого путешествия.
