Files
deer-flow/README_zh.md

17 KiB
Raw Blame History

🦌 DeerFlow

Python 3.12+ License: MIT

English | 简体中文 | 日本語 | Deutsch | Español | Русский |Portuguese

源于开源,回馈开源。

DeerFlowDeep Exploration and Efficient Research Flow)是一个社区驱动的深度研究框架,它建立在开源社区的杰出工作基础之上。我们的目标是将语言模型与专业工具(如网络搜索、爬虫和 Python 代码执行)相结合,同时回馈使这一切成为可能的社区。

请访问DeerFlow 的官方网站了解更多详情。

演示

视频

https://github.com/user-attachments/assets/f3786598-1f2a-4d07-919e-8b99dfa1de3e

在此演示中,我们展示了如何使用 DeerFlow

  • 无缝集成 MCP 服务
  • 进行深度研究过程并生成包含图像的综合报告
  • 基于生成的报告创建播客音频

回放示例


📑 目录

快速开始

DeerFlow 使用 Python 开发,并配有用 Node.js 编写的 Web UI。为确保顺利的设置过程我们推荐使用以下工具

推荐工具

  • uv: 简化 Python 环境和依赖管理。uv会自动在根目录创建虚拟环境并为您安装所有必需的包—无需手动安装 Python 环境。

  • nvm: 轻松管理多个 Node.js 运行时版本。

  • pnpm: 安装和管理 Node.js 项目的依赖。

环境要求

确保您的系统满足以下最低要求:

安装

# 克隆仓库
git clone https://github.com/bytedance/deer-flow.git
cd deer-flow

# 安装依赖uv将负责Python解释器和虚拟环境的创建并安装所需的包
uv sync

# 使用您的API密钥配置.env
# Tavily: https://app.tavily.com/home
# Brave_SEARCH: https://brave.com/search/api/
# 火山引擎TTS: 如果您有TTS凭证请添加
cp .env.example .env

# 查看下方的"支持的搜索引擎"和"文本转语音集成"部分了解所有可用选项

# 为您的LLM模型和API密钥配置conf.yaml
# 请参阅'docs/configuration_guide.md'获取更多详情
cp conf.yaml.example conf.yaml

# 安装marp用于PPT生成
# https://github.com/marp-team/marp-cli?tab=readme-ov-file#use-package-manager
brew install marp-cli

可选,通过pnpm安装 Web UI 依赖:

cd deer-flow/web
pnpm install

配置

请参阅配置指南获取更多详情。

[!注意] 在启动项目之前,请仔细阅读指南,并更新配置以匹配您的特定设置和要求。

控制台 UI

运行项目的最快方法是使用控制台 UI。

# 在类bash的shell中运行项目
uv run main.py

Web UI

本项目还包括一个 Web UI提供更加动态和引人入胜的交互体验。

[!注意] 您需要先安装 Web UI 的依赖。

# 在开发模式下同时运行后端和前端服务器
# 在macOS/Linux上
./bootstrap.sh -d

# 在Windows上
bootstrap.bat -d

打开浏览器并访问http://localhost:3000探索 Web UI。

web目录中探索更多详情。

支持的搜索引擎

DeerFlow 支持多种搜索引擎,可以在.env文件中通过SEARCH_API变量进行配置:

  • Tavily(默认):专为 AI 应用设计的专业搜索 API

  • DuckDuckGo:注重隐私的搜索引擎

    • 无需 API 密钥
  • Brave Search:具有高级功能的注重隐私的搜索引擎

  • Arxiv:用于学术研究的科学论文搜索

    • 无需 API 密钥
    • 专为科学和学术论文设计

要配置您首选的搜索引擎,请在.env文件中设置SEARCH_API变量:

# 选择一个tavily, duckduckgo, brave_search, arxiv
SEARCH_API=tavily

特性

核心能力

  • 🤖 LLM 集成
    • 通过litellm支持集成大多数模型
    • 支持开源模型如 Qwen
    • 兼容 OpenAI 的 API 接口
    • 多层 LLM 系统适用于不同复杂度的任务

工具和 MCP 集成

  • 🔍 搜索和检索

    • 通过 Tavily、Brave Search 等进行网络搜索
    • 使用 Jina 进行爬取
    • 高级内容提取
  • 🔗 MCP 无缝集成

    • 扩展私有域访问、知识图谱、网页浏览等能力
    • 促进多样化研究工具和方法的集成

人机协作

  • 🧠 人在环中

    • 支持使用自然语言交互式修改研究计划
    • 支持自动接受研究计划
  • 📝 报告后期编辑

    • 支持类 Notion 的块编辑
    • 允许 AI 优化,包括 AI 辅助润色、句子缩短和扩展
    • tiptap提供支持

内容创作

  • 🎙️ 播客和演示文稿生成
    • AI 驱动的播客脚本生成和音频合成
    • 自动创建简单的 PowerPoint 演示文稿
    • 可定制模板以满足个性化内容需求

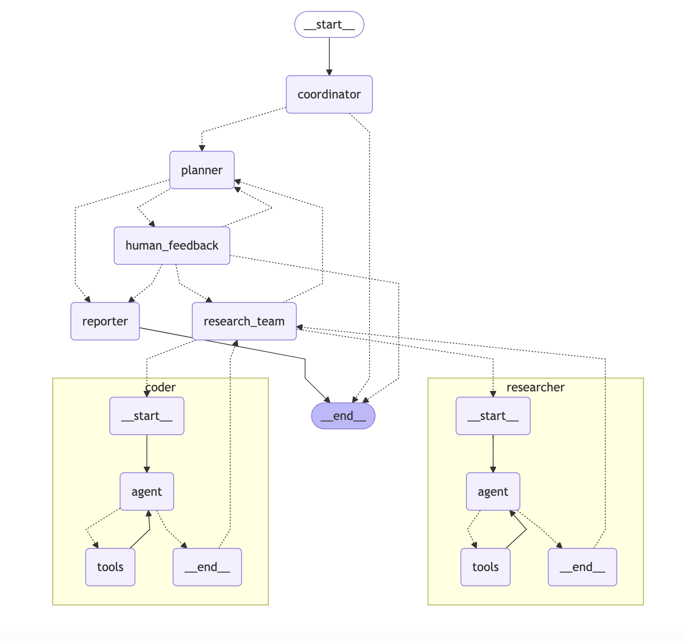
架构

DeerFlow 实现了一个模块化的多智能体系统架构,专为自动化研究和代码分析而设计。该系统基于 LangGraph 构建,实现了灵活的基于状态的工作流,其中组件通过定义良好的消息传递系统进行通信。

架构图

deerflow.tech上查看实时演示

系统采用了精简的工作流程,包含以下组件:

  1. 协调器:管理工作流生命周期的入口点

    • 根据用户输入启动研究过程
    • 在适当时候将任务委派给规划器
    • 作为用户和系统之间的主要接口
  2. 规划器:负责任务分解和规划的战略组件

    • 分析研究目标并创建结构化执行计划
    • 确定是否有足够的上下文或是否需要更多研究
    • 管理研究流程并决定何时生成最终报告
  3. 研究团队:执行计划的专业智能体集合:

    • 研究员:使用网络搜索引擎、爬虫甚至 MCP 服务等工具进行网络搜索和信息收集。
    • 编码员:使用 Python REPL 工具处理代码分析、执行和技术任务。 每个智能体都可以访问针对其角色优化的特定工具,并在 LangGraph 框架内运行
  4. 报告员:研究输出的最终阶段处理器

    • 汇总研究团队的发现
    • 处理和组织收集的信息
    • 生成全面的研究报告

开发

测试

运行测试套件:

# 运行所有测试
make test

# 运行特定测试文件
pytest tests/integration/test_workflow.py

# 运行覆盖率测试
make coverage

代码质量

# 运行代码检查
make lint

# 格式化代码
make format

使用 LangGraph Studio 进行调试

DeerFlow 使用 LangGraph 作为其工作流架构。您可以使用 LangGraph Studio 实时调试和可视化工作流。

本地运行 LangGraph Studio

DeerFlow 包含一个langgraph.json配置文件,该文件定义了 LangGraph Studio 的图结构和依赖关系。该文件指向项目中定义的工作流图,并自动从.env文件加载环境变量。

Mac
# 如果您没有uv包管理器请安装它
curl -LsSf https://astral.sh/uv/install.sh | sh

# 安装依赖并启动LangGraph服务器
uvx --refresh --from "langgraph-cli[inmem]" --with-editable . --python 3.12 langgraph dev --allow-blocking
Windows / Linux
# 安装依赖
pip install -e .
pip install -U "langgraph-cli[inmem]"

# 启动LangGraph服务器
langgraph dev

启动 LangGraph 服务器后,您将在终端中看到几个 URL

在浏览器中打开 Studio UI 链接以访问调试界面。

使用 LangGraph Studio

在 Studio UI 中,您可以:

  1. 可视化工作流图并查看组件如何连接
  2. 实时跟踪执行情况,了解数据如何在系统中流动
  3. 检查工作流每个步骤的状态
  4. 通过检查每个组件的输入和输出来调试问题
  5. 在规划阶段提供反馈以完善研究计划

当您在 Studio UI 中提交研究主题时,您将能够看到整个工作流执行过程,包括:

  • 创建研究计划的规划阶段
  • 可以修改计划的反馈循环
  • 每个部分的研究和写作阶段
  • 最终报告生成

启用 LangSmith 追踪

DeerFlow 支持 LangSmith 追踪功能,帮助您调试和监控工作流。要启用 LangSmith 追踪:

  1. 确保您的 .env 文件中有以下配置(参见 .env.example

    LANGSMITH_TRACING=true
    LANGSMITH_ENDPOINT="https://api.smith.langchain.com"
    LANGSMITH_API_KEY="xxx"
    LANGSMITH_PROJECT="xxx"
    
  2. 通过运行以下命令本地启动 LangSmith 追踪:

    langgraph dev
    

这将在 LangGraph Studio 中启用追踪可视化,并将您的追踪发送到 LangSmith 进行监控和分析。

Docker

您也可以使用 Docker 运行此项目。

首先,您需要阅读下面的配置部分。确保.env.conf.yaml文件已准备就绪。

其次,构建您自己的 Web 服务器 Docker 镜像:

docker build -t deer-flow-api .

最后,启动运行 Web 服务器的 Docker 容器:

# 将deer-flow-api-app替换为您首选的容器名称
docker run -d -t -p 8000:8000 --env-file .env --name deer-flow-api-app deer-flow-api

# 停止服务器
docker stop deer-flow-api-app

Docker Compose

您也可以使用 docker compose 设置此项目:

# 构建docker镜像
docker compose build

# 启动服务器
docker compose up

文本转语音集成

DeerFlow 现在包含一个文本转语音(TTS)功能,允许您将研究报告转换为语音。此功能使用火山引擎 TTS API 生成高质量的文本音频。速度、音量和音调等特性也可以自定义。

使用 TTS API

您可以通过/api/tts端点访问 TTS 功能:

# 使用curl的API调用示例
curl --location 'http://localhost:8000/api/tts' \
--header 'Content-Type: application/json' \
--data '{
    "text": "这是文本转语音功能的测试。",
    "speed_ratio": 1.0,
    "volume_ratio": 1.0,
    "pitch_ratio": 1.0
}' \
--output speech.mp3

示例

以下示例展示了 DeerFlow 的功能:

研究报告

  1. OpenAI Sora 报告 - OpenAI 的 Sora AI 工具分析

  2. Google 的 Agent to Agent 协议报告 - Google 的 Agent to Agent (A2A)协议概述

    • 讨论其在 AI 智能体通信中的作用及其与 Anthropic 的 Model Context Protocol (MCP)的关系
    • 查看完整报告
  3. 什么是 MCP - 对"MCP"一词在多个上下文中的全面分析

    • 探讨 AI 中的 Model Context Protocol、化学中的 Monocalcium Phosphate 和电子学中的 Micro-channel Plate
    • 查看完整报告
  4. 比特币价格波动 - 最近比特币价格走势分析

    • 研究市场趋势、监管影响和技术指标
    • 基于历史数据提供建议
    • 查看完整报告
  5. 什么是 LLM - 对大型语言模型的深入探索

  6. 如何使用 Claude 进行深度研究? - 在深度研究中使用 Claude 的最佳实践和工作流程

  7. 医疗保健中的 AI 采用:影响因素 - 影响医疗保健中 AI 采用的因素分析

    • 讨论 AI 技术、数据质量、伦理考虑、经济评估、组织准备度和数字基础设施
    • 查看完整报告
  8. 量子计算对密码学的影响 - 量子计算对密码学影响的分析

    • 讨论经典密码学的漏洞、后量子密码学和抗量子密码解决方案
    • 查看完整报告
  9. 克里斯蒂亚诺·罗纳尔多的表现亮点 - 克里斯蒂亚诺·罗纳尔多表现亮点的分析

    • 讨论他的职业成就、国际进球和在各种比赛中的表现
    • 查看完整报告

要运行这些示例或创建您自己的研究报告,您可以使用以下命令:

# 使用特定查询运行
uv run main.py "哪些因素正在影响医疗保健中的AI采用"

# 使用自定义规划参数运行
uv run main.py --max_plan_iterations 3 "量子计算如何影响密码学?"

# 在交互模式下运行,带有内置问题
uv run main.py --interactive

# 或者使用基本交互提示运行
uv run main.py

# 查看所有可用选项
uv run main.py --help

交互模式

应用程序现在支持带有英文和中文内置问题的交互模式:

  1. 启动交互模式:

    uv run main.py --interactive
    
  2. 选择您偏好的语言English 或中文)

  3. 从内置问题列表中选择或选择提出您自己问题的选项

  4. 系统将处理您的问题并生成全面的研究报告

人在环中

DeerFlow 包含一个人在环中机制,允许您在执行研究计划前审查、编辑和批准:

  1. 计划审查:启用人在环中时,系统将在执行前向您展示生成的研究计划

  2. 提供反馈:您可以:

    • 通过回复[ACCEPTED]接受计划
    • 通过提供反馈编辑计划(例如,[EDIT PLAN] 添加更多关于技术实现的步骤
    • 系统将整合您的反馈并生成修订后的计划
  3. 自动接受:您可以启用自动接受以跳过审查过程:

    • 通过 API在请求中设置auto_accepted_plan: true
  4. API 集成:使用 API 时,您可以通过feedback参数提供反馈:

    {
      "messages": [{ "role": "user", "content": "什么是量子计算?" }],
      "thread_id": "my_thread_id",
      "auto_accepted_plan": false,
      "feedback": "[EDIT PLAN] 包含更多关于量子算法的内容"
    }
    

命令行参数

应用程序支持多个命令行参数来自定义其行为:

  • query:要处理的研究查询(可以是多个词)
  • --interactive:以交互模式运行,带有内置问题
  • --max_plan_iterations最大规划周期数默认1
  • --max_step_num研究计划中的最大步骤数默认3
  • --debug:启用详细调试日志

常见问题

请参阅FAQ.md获取更多详情。

许可证

本项目是开源的,遵循MIT 许可证

致谢

DeerFlow 建立在开源社区的杰出工作基础之上。我们深深感谢所有使 DeerFlow 成为可能的项目和贡献者。诚然,我们站在巨人的肩膀上。

我们要向以下项目表达诚挚的感谢,感谢他们的宝贵贡献:

  • LangChain:他们卓越的框架为我们的 LLM 交互和链提供动力,实现了无缝集成和功能。
  • LangGraph:他们在多智能体编排方面的创新方法对于实现 DeerFlow 复杂工作流至关重要。

这些项目展示了开源协作的变革力量,我们很自豪能够在他们的基础上构建。

核心贡献者

衷心感谢DeerFlow的核心作者,他们的愿景、热情和奉献使这个项目得以实现:

您坚定不移的承诺和专业知识是 DeerFlow 成功的驱动力。我们很荣幸有您引领这一旅程。

Star History

Star History Chart