24 KiB
ðŠ DeerFlow
English | ç®äœäžæ | æ¥æ¬èª | Deutsch | Español | Ð ÑÑÑкОй | Portuguese
ãªãŒãã³ãœãŒã¹ããçãŸãããªãŒãã³ãœãŒã¹ã«éå ããã
DeerFlowïŒDeep Exploration and Efficient Research FlowïŒã¯ããªãŒãã³ãœãŒã¹ã³ãã¥ããã£ã®çŽ æŽãããææã®äžã«æ§ç¯ãããã³ãã¥ããã£äž»å°ã®æ·±å±€ç ç©¶ãã¬ãŒã ã¯ãŒã¯ã§ããç§ãã¡ã®ç®æšã¯ãèšèªã¢ãã«ãšãŠã§ãæ€çŽ¢ãã¯ããŒãªã³ã°ãPython ã³ãŒãå®è¡ãªã©ã®å°éããŒã«ãçµã¿åãããªããããããå¯èœã«ããã³ãã¥ããã£ã«è²¢ç®ããããšã§ãã
çŸåšãDeerFlow ã¯ç«å±±åŒæã® FaaS ã¢ããªã±ãŒã·ã§ã³ã»ã³ã¿ãŒã«æ£åŒã«å ¥å± ããŠããŸãããŠãŒã¶ãŒã¯äœéšãªã³ã¯ãéããŠãªã³ã©ã€ã³ã§äœéšãããã®åŒ·åãªæ©èœãšäŸ¿å©ãªæäœãçŽæçã«æããããšãã§ããŸããåæã«ãããŸããŸãªãŠãŒã¶ãŒã®å±éããŒãºãæºãããããDeerFlow ã¯ç«å±±åŒæã«åºã¥ãã¯ã³ã¯ãªãã¯å±éããµããŒãããŠããŸããå±éãªã³ã¯ãã¯ãªãã¯ããŠå±éããã»ã¹ãè¿ éã«å®äºããå¹ççãªç ç©¶ã®æ ãå§ããŸãããã
詳现ã«ã€ããŠã¯DeerFlow ã®å ¬åŒãŠã§ããµã€ããã芧ãã ããã
ãã¢
ãããª
https://github.com/user-attachments/assets/f3786598-1f2a-4d07-919e-8b99dfa1de3e
ãã®ãã¢ã§ã¯ãDeerFlow ã®äœ¿ç𿹿³ã玹ä»ããŠããŸãïŒ
- MCP ãµãŒãã¹ãšã®ã·ãŒã ã¬ã¹ãªçµ±å
- 深局ç ç©¶ããã»ã¹ã®å®æœãšç»åãå«ãå æ¬çãªã¬ããŒãã®äœæ
- çæãããã¬ããŒãã«åºã¥ãããããã£ã¹ããªãŒãã£ãªã®äœæ
ãªãã¬ã€äŸ
- ãšããã§ã«å¡ã¯äžçäžé«ããã«ãšæ¯ã¹ãŠã©ããããé«ãïŒ
- GitHub ã§æã人æ°ã®ãããªããžããªã¯ïŒ
- å京ã®äŒçµ±æçã«é¢ããèšäºãæžã
- è³è²žã¢ããŒãã®è£ é£Ÿæ¹æ³ã¯ïŒ
- å ¬åŒãŠã§ããµã€ãã§ããå€ãã®ãªãã¬ã€äŸãã芧ãã ããã
ð ç®æ¬¡
- ð ã¯ã€ãã¯ã¹ã¿ãŒã
- ð ç¹åŸŽ
- ðïž ã¢ãŒããã¯ãã£
- ð ïž éçº
- ð£ïž ããã¹ãèªã¿äžãçµ±å
- ð äŸ
- â ãããã質å
- ð ã©ã€ã»ã³ã¹
- ð è¬èŸ
- â ã¹ã¿ãŒå±¥æŽ
ã¯ã€ãã¯ã¹ã¿ãŒã
DeerFlow 㯠Python ã§éçºãããNode.js ã§æžããã Web UI ãä»å±ããŠããŸããã¹ã ãŒãºãªã»ããã¢ããããã»ã¹ã確ä¿ããããã«ã以äžã®ããŒã«ã®äœ¿çšããå§ãããŸãïŒ
æšå¥šããŒã«
-
uv: Python ç°å¢ãšäŸåé¢ä¿ã®ç®¡çãç°¡çŽ åããŸããuvã¯ã«ãŒããã£ã¬ã¯ããªã«èªåçã«ä»®æ³ç°å¢ãäœæããå¿ èŠãªããã±ãŒãžããã¹ãŠã€ã³ã¹ããŒã«ããŸãâPython ç°å¢ãæåã§ã€ã³ã¹ããŒã«ããå¿ èŠã¯ãããŸããã -
nvm: è€æ°ã® Node.js ã©ã³ã¿ã€ã ããŒãžã§ã³ãç°¡åã«ç®¡çããŸãã -
pnpm: Node.js ãããžã§ã¯ãã®äŸåé¢ä¿ãã€ã³ã¹ããŒã«ããã³ç®¡çããŸãã
ç°å¢èŠä»¶
ã·ã¹ãã ã以äžã®æå°èŠä»¶ãæºãããŠããããšã確èªããŠãã ããïŒ
ã€ã³ã¹ããŒã«
# ãªããžããªãã¯ããŒã³
git clone https://github.com/bytedance/deer-flow.git
cd deer-flow
# äŸåé¢ä¿ãã€ã³ã¹ããŒã«ãuvãPythonã€ã³ã¿ãŒããªã¿ãšä»®æ³ç°å¢ã®äœæãå¿
èŠãªããã±ãŒãžã®ã€ã³ã¹ããŒã«ãæ
åœ
uv sync
# APIããŒã§.envãèšå®
# Tavily: https://app.tavily.com/home
# Brave_SEARCH: https://brave.com/search/api/
# ç«å±±åŒæTTS: TTSã®è³æ Œæ
å ±ãããå Žåã¯è¿œå
cp .env.example .env
# äžèšã®ããµããŒããããŠããæ€çŽ¢ãšã³ãžã³ããšãããã¹ãèªã¿äžãçµ±åãã»ã¯ã·ã§ã³ã§ãã¹ãŠã®å©çšå¯èœãªãªãã·ã§ã³ã確èª
# LLMã¢ãã«ãšAPIããŒã®conf.yamlãèšå®
# 詳现ã¯ãdocs/configuration_guide.mdããåç
§
cp conf.yaml.example conf.yaml
# PPTçæçšã«marpãã€ã³ã¹ããŒã«
# https://github.com/marp-team/marp-cli?tab=readme-ov-file#use-package-manager
brew install marp-cli
ãªãã·ã§ã³ã§ãpnpmã䜿çšã㊠Web UI äŸåé¢ä¿ãã€ã³ã¹ããŒã«ïŒ
cd deer-flow/web
pnpm install
èšå®
詳现ã«ã€ããŠã¯èšå®ã¬ã€ããåç §ããŠãã ããã
[!泚æ] ãããžã§ã¯ããéå§ããåã«ãã¬ã€ããæ³šææ·±ãèªã¿ãç¹å®ã®èšå®ãšèŠä»¶ã«åãããŠæ§æãæŽæ°ããŠãã ããã
ã³ã³ãœãŒã« UI
ãããžã§ã¯ããå®è¡ããæãè¿ éãªæ¹æ³ã¯ãã³ã³ãœãŒã« UI ã䜿çšããããšã§ãã
# bashã©ã€ã¯ãªã·ã§ã«ã§ãããžã§ã¯ããå®è¡
uv run main.py
Web UI
ãã®ãããžã§ã¯ãã«ã¯ Web UI ãå«ãŸããŠãããããåçã§é åçãªã€ã³ã¿ã©ã¯ãã£ãäœéšãæäŸããŸãã
[!泚æ] å ã« Web UI ã®äŸåé¢ä¿ãã€ã³ã¹ããŒã«ããå¿ èŠããããŸãã
# éçºã¢ãŒãã§ããã¯ãšã³ããšããã³ããšã³ããµãŒããŒã®äž¡æ¹ãå®è¡
# macOS/Linuxã®å Žå
./bootstrap.sh -d
# Windowsã®å Žå
bootstrap.bat -d
ãã©ãŠã¶ãéããhttp://localhost:3000ã«ã¢ã¯ã»ã¹ã㊠Web UI ãæ¢çŽ¢ããŠãã ããã
webãã£ã¬ã¯ããªã§è©³çްã確èªã§ããŸãã
ãµããŒããããŠããæ€çŽ¢ãšã³ãžã³
DeerFlow ã¯è€æ°ã®æ€çŽ¢ãšã³ãžã³ããµããŒãããŠããã.envãã¡ã€ã«ã®SEARCH_API倿°ã§èšå®ã§ããŸãïŒ
-
TavilyïŒããã©ã«ãïŒïŒAI ã¢ããªã±ãŒã·ã§ã³åãã®å°éæ€çŽ¢ API
.envãã¡ã€ã«ã«TAVILY_API_KEYãå¿ èŠ- ç»é²å ïŒhttps://app.tavily.com/home
-
DuckDuckGoïŒãã©ã€ãã·ãŒéèŠã®æ€çŽ¢ãšã³ãžã³
- API ããŒäžèŠ
-
Brave SearchïŒé«åºŠãªæ©èœãåãããã©ã€ãã·ãŒéèŠã®æ€çŽ¢ãšã³ãžã³
.envãã¡ã€ã«ã«BRAVE_SEARCH_API_KEYãå¿ èŠ- ç»é²å ïŒhttps://brave.com/search/api/
-
ArxivïŒåŠè¡ç ç©¶çšã®ç§åŠè«ææ€çŽ¢
- API ããŒäžèŠ
- ç§åŠã»åŠè¡è«æå°çš
ã奜ã¿ã®æ€çŽ¢ãšã³ãžã³ãèšå®ããã«ã¯ã.envãã¡ã€ã«ã§SEARCH_API倿°ãèšå®ããŸãïŒ
# éžæè¢: tavily, duckduckgo, brave_search, arxiv
SEARCH_API=tavily
ç¹åŸŽ
ã³ã¢æ©èœ
- ð€ LLM çµ±å
- litellmãéããŠã»ãšãã©ã®ã¢ãã«ã®çµ±åããµããŒã
- Qwen ãªã©ã®ãªãŒãã³ãœãŒã¹ã¢ãã«ããµããŒã
- OpenAI äºæã® API ã€ã³ã¿ãŒãã§ãŒã¹
- ç°ãªãã¿ã¹ã¯ã®è€éãã«å¯Ÿå¿ãããã«ããã£ã¢ LLM ã·ã¹ãã
ããŒã«ãš MCP çµ±å
-
ð æ€çŽ¢ãšååŸ
- TavilyãBrave Search ãªã©ãéãã Web æ€çŽ¢
- Jina ã䜿çšããã¯ããŒãªã³ã°
- é«åºŠãªã³ã³ãã³ãæœåº
-
ð MCP ã·ãŒã ã¬ã¹çµ±å
- ãã©ã€ããŒããã¡ã€ã³ã¢ã¯ã»ã¹ããã¬ããžã°ã©ããWeb ãã©ãŠãžã³ã°ãªã©ã®æ©èœãæ¡åŒµ
- 倿§ãªç ç©¶ããŒã«ã𿹿³è«ã®çµ±åãä¿é²
人éãšã®åå
-
ð§ 人éåå åã«ãŒã
- èªç¶èšèªã䜿çšããç ç©¶èšç»ã®å¯Ÿè©±çä¿®æ£ããµããŒã
- ç ç©¶èšç»ã®èªåæ¿èªããµããŒã
-
ð ã¬ããŒãåŸç·šé
- Notion ã©ã€ã¯ãªãããã¯ç·šéããµããŒã
- AI æ¯æŽã«ããæŽç·Žãæã®ççž®ãæ¡åŒµãªã©ã® AI æ¹è¯ãå¯èœã«
- tiptapãæŽ»çš
ã³ã³ãã³ãäœæ
- ðïž ããããã£ã¹ããšãã¬ãŒã³ããŒã·ã§ã³çæ
- AI é§åã®ããããã£ã¹ãã¹ã¯ãªããçæãšé³å£°åæ
- ã·ã³ãã«ãª PowerPoint ãã¬ãŒã³ããŒã·ã§ã³ã®èªåäœæ
- ã«ã¹ã¿ãã€ãºå¯èœãªãã³ãã¬ãŒãã§åå¥ã®ã³ã³ãã³ãã«å¯Ÿå¿
ã¢ãŒããã¯ãã£
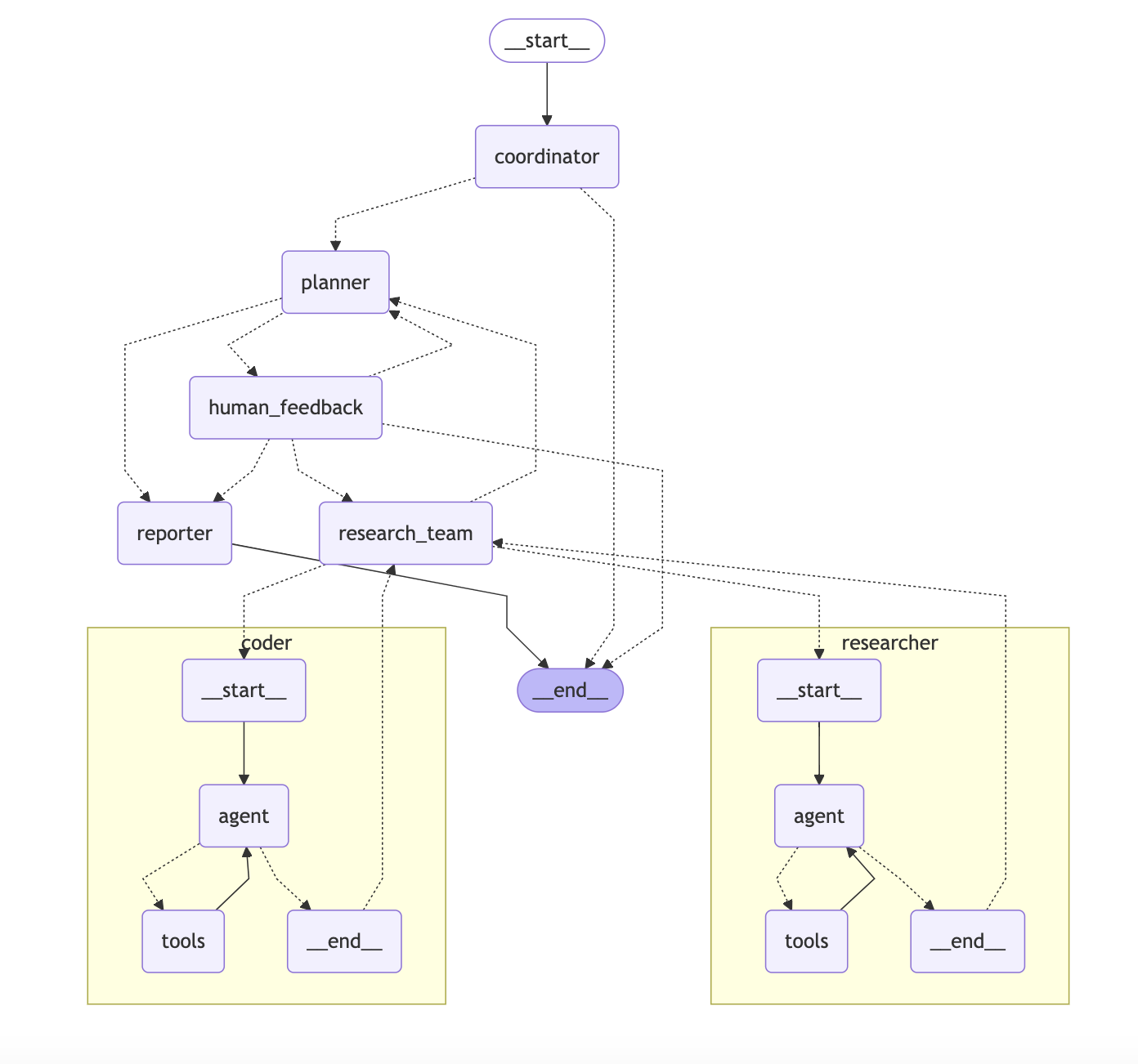
DeerFlow ã¯ãèªåç ç©¶ãšã³ãŒãåæã®ããã®ã¢ãžã¥ã©ãŒãªãã«ããšãŒãžã§ã³ãã·ã¹ãã ã¢ãŒããã¯ãã£ãå®è£ ããŠããŸããã·ã¹ãã 㯠LangGraph äžã«æ§ç¯ãããã³ã³ããŒãã³ããæç¢ºã«å®çŸ©ãããã¡ãã»ãŒãžããã·ã³ã°ã·ã¹ãã ãéããŠéä¿¡ããæè»ãªç¶æ ããŒã¹ã®ã¯ãŒã¯ãããŒãå®çŸããŠããŸãã
deerflow.techã§ã©ã€ãã§ç¢ºèªã§ããŸã
ã·ã¹ãã ã¯ä»¥äžã®ã³ã³ããŒãã³ããå«ãåçåãããã¯ãŒã¯ãããŒãæ¡çšããŠããŸãïŒ
-
ã³ãŒãã£ããŒã¿ãŒïŒã¯ãŒã¯ãããŒã®ã©ã€ããµã€ã¯ã«ã管çãããšã³ããªãŒãã€ã³ã
- ãŠãŒã¶ãŒå ¥åã«åºã¥ããŠç ç©¶ããã»ã¹ãéå§
- é©åãªã¿ã€ãã³ã°ã§ãã©ã³ããŒã«ã¿ã¹ã¯ãå§èš
- ãŠãŒã¶ãŒãšã·ã¹ãã éã®äž»èŠãªã€ã³ã¿ãŒãã§ãŒã¹ãšããŠæ©èœ
-
ãã©ã³ããŒïŒã¿ã¹ã¯åè§£ãšèšç»ã®ããã®æŠç¥çã³ã³ããŒãã³ã
- ç ç©¶ç®æšãåæããæ§é åãããå®è¡èšç»ãäœæ
- ååãªã³ã³ããã¹ããå©çšå¯èœãããããªãç ç©¶ãå¿ èŠãã倿
- ç ç©¶ãããŒã管çããæçµã¬ããŒãçæã®ã¿ã€ãã³ã°ã決å®
-
ç ç©¶ããŒã ïŒèšç»ãå®è¡ããå°éãšãŒãžã§ã³ãã®éåïŒ
- ç ç©¶è ïŒWeb æ€çŽ¢ãšã³ãžã³ãã¯ããŒãªã³ã°ãããã«ã¯ MCP ãµãŒãã¹ãªã©ã®ããŒã«ã䜿çšã㊠Web æ€çŽ¢ãšæ å ±åéãè¡ãã
- ã³ãŒããŒïŒPython REPL ããŒã«ã䜿çšããŠã³ãŒãåæãå®è¡ãæè¡çã¿ã¹ã¯ãåŠçããã åãšãŒãžã§ã³ãã¯èªåã®åœ¹å²ã«æé©åãããç¹å®ã®ããŒã«ã«ã¢ã¯ã»ã¹ã§ããLangGraph ãã¬ãŒã ã¯ãŒã¯å ã§åäœãã
-
ã¬ããŒã¿ãŒïŒç ç©¶åºåã®æçµæ®µéããã»ããµ
- ç ç©¶ããŒã ã®èª¿æ»çµæãéçŽ
- åéããæ å ±ãåŠçããã³æ§é å
- å æ¬çãªç ç©¶ã¬ããŒããçæ
éçº
ãã¹ã
ãã¹ãã¹ã€ãŒãã®å®è¡ïŒ
# ãã¹ãŠã®ãã¹ããå®è¡
make test
# ç¹å®ã®ãã¹ããã¡ã€ã«ãå®è¡
pytest tests/integration/test_workflow.py
# ã«ãã¬ããžãã¹ããå®è¡
make coverage
ã³ãŒãå質
# ã³ãŒããã§ãã¯ãå®è¡
make lint
# ã³ãŒãããã©ãŒããã
make format
LangGraph Studio ã«ãããããã°
DeerFlow ã¯ã¯ãŒã¯ãããŒã¢ãŒããã¯ãã£ãšã㊠LangGraph ã䜿çšããŠããŸããLangGraph Studio ã䜿çšããŠã¯ãŒã¯ãããŒããªã¢ã«ã¿ã€ã ã§ãããã°ããã³å¯èŠåã§ããŸãã
ããŒã«ã«ã§ LangGraph Studio ãå®è¡
DeerFlow ã«ã¯langgraph.jsonèšå®ãã¡ã€ã«ãå«ãŸããŠãããããã LangGraph Studio ã®ã°ã©ãæ§é ãšäŸåé¢ä¿ãå®çŸ©ããŠããŸãããã®ãã¡ã€ã«ã¯ãããžã§ã¯ãã§å®çŸ©ãããã¯ãŒã¯ãããŒã°ã©ããæãã.envãã¡ã€ã«ããç°å¢å€æ°ãèªåçã«èªã¿èŸŒã¿ãŸãã
Mac
# uvããã±ãŒãžãããŒãžã£ããªãå Žåã¯ã€ã³ã¹ããŒã«
curl -LsSf https://astral.sh/uv/install.sh | sh
# äŸåé¢ä¿ãã€ã³ã¹ããŒã«ãLangGraphãµãŒããŒãéå§
uvx --refresh --from "langgraph-cli[inmem]" --with-editable . --python 3.12 langgraph dev --allow-blocking
Windows / Linux
# äŸåé¢ä¿ãã€ã³ã¹ããŒã«
pip install -e .
pip install -U "langgraph-cli[inmem]"
# LangGraphãµãŒããŒãéå§
langgraph dev
LangGraph ãµãŒããŒãéå§ãããšã端æ«ã«ããã€ãã® URL ã衚瀺ãããŸãïŒ
- API: http://127.0.0.1:2024
- Studio UI: https://smith.langchain.com/studio/?baseUrl=http://127.0.0.1:2024
- API ããã¥ã¡ã³ã: http://127.0.0.1:2024/docs
ãã©ãŠã¶ã§ Studio UI ãªã³ã¯ãéããŠãããã°ã€ã³ã¿ãŒãã§ãŒã¹ã«ã¢ã¯ã»ã¹ããŸãã
LangGraph Studio ã®äœ¿çš
Studio UI ã§ã¯ã次ã®ããšãã§ããŸãïŒ
- ã¯ãŒã¯ãããŒã°ã©ããå¯èŠåããã³ã³ããŒãã³ãã®æ¥ç¶æ¹æ³ã確èª
- å®è¡ããªã¢ã«ã¿ã€ã ã§è¿œè·¡ããããŒã¿ãã·ã¹ãã å ãã©ã®ããã«æµããããçè§£
- ã¯ãŒã¯ãããŒã®åã¹ãããã®ç¶æ ãæ€æ»
- åã³ã³ããŒãã³ãã®å ¥åãšåºåãæ€æ»ããŠåé¡ããããã°
- èšç»æ®µéã§ãã£ãŒãããã¯ãæäŸããŠç ç©¶èšç»ãæŽç·Ž
Studio UI ã§ç ç©¶ãããã¯ãéä¿¡ãããšã次ãå«ãå šã¯ãŒã¯ãããŒå®è¡ããã»ã¹ãèŠãããšãã§ããŸãïŒ
- ç ç©¶èšç»ãäœæããèšç»æ®µé
- èšç»ãä¿®æ£ã§ãããã£ãŒãããã¯ã«ãŒã
- åã»ã¯ã·ã§ã³ã®ç ç©¶ãšå·ç段é
- æçµã¬ããŒãçæ
LangSmith ãã¬ãŒã¹ã®æå¹å
DeerFlow 㯠LangSmith ãã¬ãŒã¹æ©èœããµããŒãããŠãããã¯ãŒã¯ãããŒã®ãããã°ãšã¢ãã¿ãªã³ã°ã«åœ¹ç«ã¡ãŸããLangSmith ãã¬ãŒã¹ãæå¹ã«ããã«ã¯ïŒ
-
.envãã¡ã€ã«ã«æ¬¡ã®èšå®ãããããšã確èªããŠãã ããïŒ.env.exampleãåç §ïŒïŒLANGSMITH_TRACING=true LANGSMITH_ENDPOINT="https://api.smith.langchain.com" LANGSMITH_API_KEY="xxx" LANGSMITH_PROJECT="xxx" -
次ã®ã³ãã³ããå®è¡ã㊠LangSmith ãã¬ãŒã¹ãéå§ããŸãïŒ
langgraph dev
ããã«ãããLangGraph Studio ã§ãã¬ãŒã¹å¯èŠåãæå¹ã«ãªãããã¬ãŒã¹ãã¢ãã¿ãªã³ã°ãšåæã®ããã« LangSmith ã«éä¿¡ãããŸãã
Docker
ãã®ãããžã§ã¯ã㯠Docker ã§ãå®è¡ã§ããŸãã
ãŸãã以äžã®èšå®ã»ã¯ã·ã§ã³ãèªãã§ãã ããã.envãš.conf.yamlãã¡ã€ã«ãæºåã§ããŠããããšã確èªããŠãã ããã
次ã«ãç¬èªã® Web ãµãŒããŒã® Docker ã€ã¡ãŒãžããã«ãããŸãïŒ
docker build -t deer-flow-api .
æåŸã«ãWeb ãµãŒããŒãå®è¡ãã Docker ã³ã³ãããèµ·åããŸãïŒ
# deer-flow-api-appãåžæã®ã³ã³ããåã«çœ®ãæããŠãã ãã
docker run -d -t -p 8000:8000 --env-file .env --name deer-flow-api-app deer-flow-api
# ãµãŒããŒã忢
docker stop deer-flow-api-app
Docker Compose
ãã®ãããžã§ã¯ã㯠docker compose ã§ãèšå®ã§ããŸãïŒ
# dockerã€ã¡ãŒãžããã«ã
docker compose build
# ãµãŒããŒãèµ·å
docker compose up
ããã¹ãèªã¿äžãçµ±å
DeerFlow ã«ã¯çŸåšãç ç©¶ã¬ããŒããé³å£°ã«å€æã§ããããã¹ãèªã¿äžãïŒTTSïŒæ©èœãå«ãŸããŠããŸãããã®æ©èœã¯ç«å±±åŒæ TTS API ã䜿çšããŠé«å質ãªããã¹ããªãŒãã£ãªãçæããŸããé床ãé³éãããããªã©ã®ç¹æ§ãã«ã¹ã¿ãã€ãºå¯èœã§ãã
TTS API ã®äœ¿çš
/api/ttsãšã³ããã€ã³ããã TTS æ©èœã«ã¢ã¯ã»ã¹ã§ããŸãïŒ
# curlã䜿çšããAPIåŒã³åºãäŸ
curl --location 'http://localhost:8000/api/tts' \
--header 'Content-Type: application/json' \
--data '{
"text": "ããã¯ããã¹ãèªã¿äžãæ©èœã®ãã¹ãã§ãã",
"speed_ratio": 1.0,
"volume_ratio": 1.0,
"pitch_ratio": 1.0
}' \
--output speech.mp3
äŸ
以äžã®äŸã¯ DeerFlow ã®æ©èœã瀺ããŠããŸãïŒ
ç ç©¶ã¬ããŒã
-
OpenAI Sora ã¬ããŒã - OpenAI ã® Sora AI ããŒã«ã®åæ
- æ©èœãã¢ã¯ã»ã¹æ¹æ³ãããã³ãããšã³ãžãã¢ãªã³ã°ãå¶éãå«ççèæ ®ã«ã€ããŠè°è«
- å®å šãªã¬ããŒããèŠã
-
Google ã® Agent to Agent ãããã³ã«ã¬ããŒã - Google ã® Agent to AgentïŒA2AïŒãããã³ã«ã®æŠèŠ
- AI ãšãŒãžã§ã³ãéä¿¡ã«ããã圹å²ãšãAnthropic ã® Model Context ProtocolïŒMCPïŒãšã®é¢ä¿ã«ã€ããŠè°è«
- å®å šãªã¬ããŒããèŠã
-
MCP ãšã¯äœãïŒ - è€æ°ã®ã³ã³ããã¹ãã«ããããMCPããšããçšèªã®å æ¬çåæ
- AI ã«ããã Model Context ProtocolãååŠã«ããã Monocalcium Phosphateãé»åå·¥åŠã«ããã Micro-channel Plate ãæ¢ã
- å®å šãªã¬ããŒããèŠã
-
ãããã³ã€ã³äŸ¡æ Œå€å - æè¿ã®ãããã³ã€ã³äŸ¡æ Œååã®åæ
- åžå ŽååãèŠå¶ã®åœ±é¿ããã¯ãã«ã«ææšã®èª¿æ»
- æŽå²çããŒã¿ã«åºã¥ãæèš
- å®å šãªã¬ããŒããèŠã
-
LLM ãšã¯äœãïŒ - å€§èŠæš¡èšèªã¢ãã«ã®è©³çŽ°ãªæ¢æ±
- ã¢ãŒããã¯ãã£ããã¬ãŒãã³ã°ãå¿çšãå«ççèæ ®ã«ã€ããŠè°è«
- å®å šãªã¬ããŒããèŠã
-
Claude ã䜿ã£ã深局ç ç©¶ã®æ¹æ³ã¯ïŒ - 深局ç ç©¶ã§ã® Claude ã®äœ¿çšã«é¢ãããã¹ããã©ã¯ãã£ã¹ãšã¯ãŒã¯ãããŒ
- ããã³ãããšã³ãžãã¢ãªã³ã°ãããŒã¿åæãä»ã®ããŒã«ãšã®çµ±å
- å®å šãªã¬ããŒããèŠã
-
å»çã«ããã AI æ¡çšïŒåœ±é¿èŠå - å»çã«ããã AI æ¡çšã«åœ±é¿ããèŠå ã®åæ
- AI ãã¯ãããžãŒãããŒã¿å質ãå«ççèæ ®ãçµæžçè©äŸ¡ãçµç¹ã®æºåç¶æ³ãããžã¿ã«ã€ã³ãã©ã«ã€ããŠè°è«
- å®å šãªã¬ããŒããèŠã
-
éåã³ã³ãã¥ãŒãã£ã³ã°ã®æå·åŠãžã®åœ±é¿ - éåã³ã³ãã¥ãŒãã£ã³ã°ã®æå·åŠãžã®åœ±é¿ã®åæ
- å€å žçæå·ã®è匱æ§ããã¹ãéåæå·åŠãèéåæå·ãœãªã¥ãŒã·ã§ã³ã«ã€ããŠè°è«
- å®å šãªã¬ããŒããèŠã
-
ã¯ãªã¹ãã£ã¢ãŒãã»ãããŠãã®ããã©ãŒãã³ã¹ãã€ã©ã€ã - ã¯ãªã¹ãã£ã¢ãŒãã»ãããŠãã®ããã©ãŒãã³ã¹ãã€ã©ã€ãã®åæ
- 圌ã®ãã£ãªã¢éæãåœéãŽãŒã«ãããŸããŸãªå€§äŒã§ã®ããã©ãŒãã³ã¹ã«ã€ããŠè°è«
- å®å šãªã¬ããŒããèŠã
ãããã®äŸãå®è¡ããããç¬èªã®ç ç©¶ã¬ããŒããäœæãããããã«ã¯ã次ã®ã³ãã³ãã䜿çšã§ããŸãïŒ
# ç¹å®ã®ã¯ãšãªã§å®è¡
uv run main.py "å»çã«ãããAIæ¡çšã«åœ±é¿ããèŠå ã¯äœãïŒ"
# ã«ã¹ã¿ã èšç»ãã©ã¡ãŒã¿ã§å®è¡
uv run main.py --max_plan_iterations 3 "éåã³ã³ãã¥ãŒãã£ã³ã°ã¯æå·åŠã«ã©ã®ããã«åœ±é¿ãããïŒ"
# çµã¿èŸŒã¿è³ªåã䜿çšããã€ã³ã¿ã©ã¯ãã£ãã¢ãŒãã§å®è¡
uv run main.py --interactive
# ãŸãã¯åºæ¬çãªã€ã³ã¿ã©ã¯ãã£ãããã³ããã§å®è¡
uv run main.py
# å©çšå¯èœãªãã¹ãŠã®ãªãã·ã§ã³ã衚瀺
uv run main.py --help
ã€ã³ã¿ã©ã¯ãã£ãã¢ãŒã
ã¢ããªã±ãŒã·ã§ã³ã¯çŸåšãè±èªãšäžåœèªã®çµã¿èŸŒã¿è³ªåã䜿çšããã€ã³ã¿ã©ã¯ãã£ãã¢ãŒãããµããŒãããŠããŸãïŒ
-
ã€ã³ã¿ã©ã¯ãã£ãã¢ãŒããéå§ïŒ
uv run main.py --interactive -
奜ã¿ã®èšèªïŒEnglish ãŸã㯠ChineseïŒãéžæ
-
çµã¿èŸŒã¿è³ªåãªã¹ãããéžæããããç¬èªã®è³ªåãæç€ºãããªãã·ã§ã³ãéžæ
-
ã·ã¹ãã ã質åãåŠçããå æ¬çãªç ç©¶ã¬ããŒããçæ
人éåå åã«ãŒã
DeerFlow ã«ã¯äººéåå åã«ãŒãã¡ã«ããºã ãå«ãŸããŠãããç ç©¶èšç»ãå®è¡ããåã«ã¬ãã¥ãŒãç·šéãæ¿èªããããšãã§ããŸãïŒ
-
èšç»ã¬ãã¥ãŒïŒäººéåå åã«ãŒããæå¹ãªå Žåãã·ã¹ãã ã¯å®è¡åã«çæãããç ç©¶èšç»ã衚瀺
-
ãã£ãŒãããã¯æäŸïŒæ¬¡ã®ããšãã§ããŸãïŒ
[ACCEPTED]ãšè¿ä¿¡ããŠèšç»ãæ¿èª- ãã£ãŒãããã¯ãæäŸããŠèšç»ãç·šéïŒäŸïŒ
[EDIT PLAN] æè¡å®è£ ã«é¢ããã¹ããããããã«è¿œå ããïŒ - ã·ã¹ãã ã¯ãã£ãŒãããã¯ãçµ±åããä¿®æ£ãããèšç»ãçæ
-
èªåæ¿èªïŒã¬ãã¥ãŒããã»ã¹ãã¹ãããããããã«èªåæ¿èªãæå¹ã«ã§ããŸãïŒ
- API çµç±ïŒãªã¯ãšã¹ãã§
auto_accepted_plan: trueãèšå®
- API çµç±ïŒãªã¯ãšã¹ãã§
-
API çµ±åïŒAPI ã䜿çšããå Žåã
feedbackãã©ã¡ãŒã¿ã§ãã£ãŒãããã¯ãæäŸã§ããŸãïŒ{ "messages": [ { "role": "user", "content": "éåã³ã³ãã¥ãŒãã£ã³ã°ãšã¯äœã§ããïŒ" } ], "thread_id": "my_thread_id", "auto_accepted_plan": false, "feedback": "[EDIT PLAN] éåã¢ã«ãŽãªãºã ã«ã€ããŠãã£ãšå«ãã" }
ã³ãã³ãã©ã€ã³åŒæ°
ã¢ããªã±ãŒã·ã§ã³ã¯åäœãã«ã¹ã¿ãã€ãºããããã®è€æ°ã®ã³ãã³ãã©ã€ã³åŒæ°ããµããŒãããŠããŸãïŒ
- queryïŒåŠçããç ç©¶ã¯ãšãªïŒè€æ°ã®åèªã§ãå¯ïŒ
- --interactiveïŒçµã¿èŸŒã¿è³ªåã䜿çšããã€ã³ã¿ã©ã¯ãã£ãã¢ãŒãã§å®è¡
- --max_plan_iterationsïŒæå€§èšç»ãµã€ã¯ã«æ°ïŒããã©ã«ãïŒ1ïŒ
- --max_step_numïŒç ç©¶èšç»ã®æå€§ã¹ãããæ°ïŒããã©ã«ãïŒ3ïŒ
- --debugïŒè©³çްãªãããã°ãã°ãæå¹å
ãããã質å
詳现ã«ã€ããŠã¯FAQ.mdãåç §ããŠãã ããã
ã©ã€ã»ã³ã¹
ãã®ãããžã§ã¯ãã¯ãªãŒãã³ãœãŒã¹ã§ãããMIT ã©ã€ã»ã³ã¹ã«åŸã£ãŠããŸãã
è¬èŸ
DeerFlow ã¯ãªãŒãã³ãœãŒã¹ã³ãã¥ããã£ã®çŽ æŽãããææã®äžã«æ§ç¯ãããŠããŸããDeerFlow ãå¯èœã«ãããã¹ãŠã®ãããžã§ã¯ããšè²¢ç®è ã«æ·±ãæè¬ããŸããç§ãã¡ã¯ç¢ºãã«å·šäººã®è©ã®äžã«ç«ã£ãŠããŸãã
以äžã®ãããžã§ã¯ãã«å¿ããã®æè¬ã衚ããŸãïŒ
- LangChainïŒåœŒãã®åªãããã¬ãŒã ã¯ãŒã¯ã¯ãã·ãŒã ã¬ã¹ãªçµ±åãšæ©èœæ§ãå®çŸãã LLM çžäºäœçšãšãã§ãŒã³ã«åãäžããŠããŸãã
- LangGraphïŒãã«ããšãŒãžã§ã³ããªãŒã±ã¹ãã¬ãŒã·ã§ã³ãžã®é©æ°çã¢ãããŒãã¯ãDeerFlow ã®è€éãªã¯ãŒã¯ãããŒã®å®çŸã«äžå¯æ¬ ã§ããã
ãããã®ãããžã§ã¯ãã¯ãªãŒãã³ãœãŒã¹ã³ã©ãã¬ãŒã·ã§ã³ã®å€é©åã瀺ããŠããããã®åºç€ã®äžã«æ§ç¯ã§ããããšãèªãã«æããŸãã
äž»èŠè²¢ç®è
DeerFlowã®äž»èŠãªäœè
ã«å¿ããæè¬ããŸãã圌ãã®ããžã§ã³ãæ
ç±ãç®èº«ããã®ãããžã§ã¯ããå®çŸããŸããïŒ
ããªãã®æºãããªãåãçµã¿ãšå°éç¥èã DeerFlow ã®æåãæšé²ããŠããŸãããã®æ ããªãŒãããŠããã ãå æ ã§ãã
